2022-05-16
【摘要】美丽中国是社会主义现代化强国目标实现的重要标志,是生态文明建设的成效表达。本文在分析美丽中国建设历程和地方实践的基础上,提出了美丽中国建设目标指标体系及其主要指标目标值。建议把美丽中国建设目标指标融入经济社会发展规划目标指标体系中,健全美丽中国建设目标指标统计监测制度,建立美丽中国建设动态监测评估机制,衔接联合国2030年可持续发展议程,全面开启美丽中国建设新征程。
【关键词】美丽中国;目标指标;监测评估;可持续发展
【作者】
王金南:中国工程院院士、生态环境部环境规划院院长、中国环境科学学会理事长;
秦昌波:生态环境部环境规划院美丽中国研究中心执行主任、研究员;
苏洁琼:生态环境部环境规划院美丽中国研究中心助理研究员;
熊善高:生态环境部环境规划院美丽中国研究中心副主任。熊善高系本文通讯作者。
本文刊载于《环境保护》杂志2022年第8期
美丽中国建设是实现人与自然和谐共生社会主义现代化的重要板块。建立美丽中国建设目标指标体系是量化美丽中国建设水平的重要手段,是保障美丽中国建设各领域有效落实和有序推进的重要途径。“十四五”时期,是开启全面建设社会主义现代化国家新征程、谱写美丽中国建设新篇章、向第二个百年奋斗目标进军的起步开局时期。面对“十四五”时期生态环境持续改善、生态文明建设实现新进步、美丽中国建设取得明显进展的目标要求,需要全面系统设计美丽中国建设目标指标体系,明确指标应用要求,以期为实现美丽中国建设目标提供支撑。
美丽中国建设历程与地方实践回顾
建设美丽中国是以习近平同志为核心的党中央,深刻把握我国生态文明建设和生态环境保护形势,立足于社会主义现代化建设全局,不断满足人民日益增长的美好生活需要作出的重大战略安排[1]。经过近十年的发展,美丽中国建设战略部署逐渐完备,全国各地积极开展了美丽中国建设实践,初步形成了美丽中国建设战略理论体系和行动体系。党的十八大以来,随着我国生态文明建设的持续推进,美丽中国建设表现在国家和地方两个层面上。在国家层面,主要是战略谋划和目标提出;在地方层面,主要是美丽中国的地方探索和样板创建。
美丽中国建设战略的提出与发展
2012年,党的十八大报告提出“努力建设美丽中国,实现中华民族永续发展”,这是美丽中国首次作为执政理念和执政目标被提出。2015年,党的十八届五中全会通过的《中共中央关于制定国民经济和社会发展第十三个五年规划的建议》提出“牢固树立创新、协调、绿色、开放、共享的发展理念”,要求“推进美丽中国建设,为全球生态安全作出新贡献”。《中华人民共和国国民经济和社会发展第十三个五年规划纲要》首次将美丽中国建设纳入国家发展规划,并提出要加快改善生态环境,协同推进人民富裕、国家强盛、中国美丽。这既与中国特色社会主义事业“五位一体”总体布局一脉相承,也标志着美丽中国建设是改善生态环境质量、全面建成小康社会的必然选择。
2017年,党的十九大将“美丽”写入现代化强国建设战略目标,为中长期生态文明建设和生态环境保护指明了新的历史坐标,并部署了美丽中国建设两个阶段的战略安排:“到2035年,生态环境根本好转,美丽中国目标基本实现;到本世纪中叶,把中国建成富强民主文明和谐美丽的社会主义现代化强国”,明确了从推进绿色发展、着力解决突出环境问题、加大生态系统保护力度、改革生态环境监管体制四个方面建设美丽中国,确立了美丽中国建设目标内涵。2018年,习近平总书记在全国生态环境保护大会上发表重要讲话,提出要坚决打好污染防治攻坚战,再次强调到2035年美丽中国目标基本实现,到本世纪中叶建成美丽中国。
2020年,党的十九届五中全会通过的《中共中央关于制定国民经济和社会发展第十四个五年规划和二〇三五年远景目标的建议》(以下简称《建议》)提出,展望2035年,广泛形成绿色生产生活方式,碳排放达峰后稳中有降,生态环境根本好转,美丽中国建设目标基本实现。其中的内涵逻辑体现在通过推动经济社会发展全面绿色转型和碳达峰、碳中和,来实现“生态环境根本好转”和“美丽中国建设目标基本实现”,这一远景目标的提出,丰富完善了美丽中国建设的目标内涵[2]。2021年11月,中共中央、国务院印发《关于深入打好污染防治攻坚战的意见》,明确要“努力建设人与自然和谐共生的美丽中国”,对建设内涵要求进一步深化完善。
美丽中国建设的地方实践和探索
当前,全国各地积极开展美丽中国建设实践,初步形成了各具特色、各美其美、美美与共的美丽中国建设局面。经初步分析,各地开展美丽中国建设有如下三个方面的基本特征:
目标指标牵引美丽建设。浙江从美丽国土空间、美丽现代经济、美丽生态环境、美丽幸福城乡、美丽生态文化、美丽治理体系六个领域构建了35项美丽浙江建设指标体系,明确了2025年、2030年、2035年三个阶段目标要求,力争到2035年全面建成美丽中国先行示范区。广东省提出探索建立美丽广东建设指标评估体系,分类支持深圳、粤北等地建立生态文明评价体系。深圳市从优美生态、清新环境、健康安全、绿色发展、宜居生活五个维度明确了2025年、2035年率先打造美丽中国典范的目标指标要求。浙江省玉环市从美丽绿色经济、美丽生态环境、美丽幸福城乡、美丽生态文化、美丽治理体系五个领域建立了43项美丽玉环建设指标体系,制定了2025年、2030年和2035年指标值,力争建成高质量滨海型美丽城市。
规划先行统筹美丽建设。浙江省发布了全国首个美丽省份建设实施纲要,深圳市发布了全国首个打造美丽中国典范规划纲要,杭州市发布了全国首个美丽城市建设实施纲要。当前,全国多数省份在本地区国民经济和社会发展第十四个五年规划和二〇三五年远景目标中提出了美丽建设的总体目标,约一半以上省份还在本省(区、市)“十四五”生态环境保护规划中明确了“十四五”和2035年两个阶段的美丽建设目标。其中,福建提出“加快建设美丽中国示范省”,山东编制《美丽山东建设规划纲要(2021—2035年)》,推进建设美丽中国齐鲁样板,江西提出打造美丽中国江西样板,四川则明确以点带面推进美丽四川建设,建立全省生态示范建设全过程管理体系。据了解,全国已有十多个省份和数十个城市开展了本地区美丽建设研究或相关规划编制工作(见表1),初步形成党委领导、政府主导、生态环境部门统筹协调、各部门分工合作的美丽中国地方实践模式[3]。
全社会共同开展美丽建设。美丽中国建设是全社会共同参与、共同建设、共同享有的事业,需要建立党委领导、政府主导、企业主体、社会组织和公众共同参与的美丽中国建设行动体系。各地在美丽建设中,因地制宜,探索符合自身的有效模式。浙江通过定期开展美丽建设进机关、进学校、进社区、进家庭、进企业、进乡村等活动,激发全民参与美丽浙江建设的积极性、自觉性和主动性,广泛凝聚社会共识。山东谋划推动形成美丽城市、美丽区县、美丽乡镇、美丽乡村、美丽园区等不同层级的美丽单元,发动群众从绿色生活方式做起,积极建言献策,监督举报环境违法行为,广泛参与美丽建设工作。
美丽中国建设目标指标设计基础
美丽中国建设涉及范围广,内涵丰富,不同研究者对美丽中国建设的认识和关注角度不尽相同[4-7],尽管存在美丽中国建设认识或理解上的多样性,但是建设天蓝地绿水清、生态环境更优美的美丽中国,这是普遍的共识,也是研究设计美丽中国建设目标指标的基础和核心。
习近平总书记关于美丽中国建设的要求
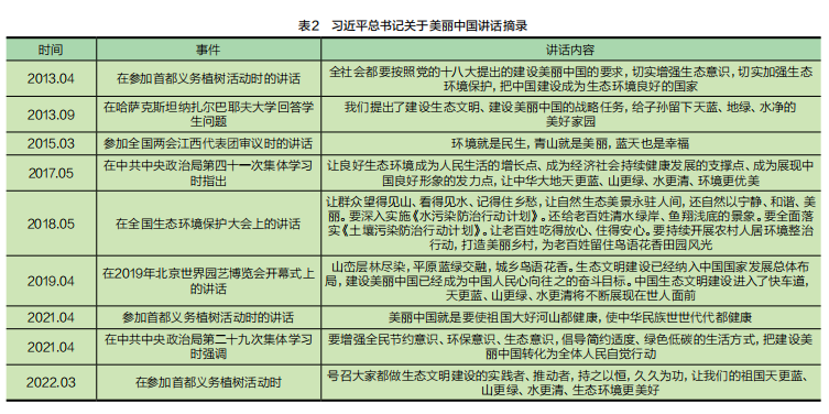
习近平总书记多次就美丽中国建设发表重要讲话(见表2),指出“青山就是美丽、蓝天也是幸福”“把中国建设成为生态环境良好的国家”“还给老百姓清水绿岸、鱼翔浅底的景象”等。其中,“山峦层林尽染”的秀美山川是自然生态本底,表现为生态安全格局稳定,生态系统功能健全,生态系统质量和稳定性优良,要“让自然生态美景永驻人间”;“天蓝、地绿、水净”的健康环境是环境内核,表现为蓝天、碧水、净土、碧海,确保百姓享受到清洁的空气、安全的饮水、洁净的土壤、美丽的海湾等优质生态产品;“给子孙留下天蓝、地绿、水净的美好家园”“城乡鸟语花香”的美好人居是物化载体,体现在通过建设绿色建筑、乡村优美的人居环境,“让群众望得见山、看得见水、记得住乡愁”。习近平总书记关于美丽中国的要求,更多反映体现在优美生态环境“颜值”上,这是百姓切实感受环境民生福祉、提升环境幸福品质的重要体现。
有关部门出台美丽中国建设指标体系
2020年,国家发改委会同生态环境部等部门发布了《美丽中国建设评估指标体系及实施方案》[8]。该指标体系坚持美丽中国目标导向,聚焦生态环境重点领域,回应人民群众切身关切,设置了包括空气清新、水体洁净、土壤安全、生态良好、人居整洁5类22项具体指标,主要涉及大气环境质量、水环境质量、土壤环境质量、生态系统质量和人居环境等指标要求,初步确定了美丽中国建设目标指标体系框架。但是,该指标体系未能实现生态环境要素全覆盖,例如缺少海洋生态环境相关指标,同时,对于党的十九届五中全会《建议》中关于美丽中国建设提出的“广泛形成绿色生产生活方式、碳排放达峰后稳中有降”的要求也未有相关指标予以体现。
地方开展美丽中国建设目标指标探索
当前地方在推进美丽建设实践过程中,对美丽建设目标指标进行了积极探索(见表3)。总结分析发现,目标指标领域涉及国土空间、绿色发展、生态环境、城乡环境、环境健康、生态人文、制度体系等方面,涵盖了环境—经济—社会复合系统中多角度多维度的美丽建设。这些指标体系不仅体现美丽中国建设的外在美,同时也反映了支撑美丽中国建设内在机制的建设情况,指标体系全面,有利于推进各项工作指标和任务落实落细。同时,各地还提出了一些具有地方特色的指标,如浙江提出了“县控以上地表水环境质量自动监测覆盖率”等美丽治理指标;四川提出了“单位GDP二氧化碳排放降低率”等体现绿色经济的指标;深圳提出了“海水水质符合分级控制要求比例”“声环境功能区总体达标率”等清新环境指标;浙江玉环提出了“海洋文化遗产分类管理制度”等体现观念意识普及的美丽生态文化指标。
美丽中国建设目标指标体系设计
根据美丽中国建设内涵表征、各地有关目标指标体系设计的实践探索,聚焦体现“天更蓝、山更绿、水更清、生态环境更优美”,从指标体系设计原则、总体框架考虑和2035年目标值的制定等方面设计了美丽中国建设目标指标体系。
指标体系设计原则
生态环境根本好转是美丽中国建设目标基本实现的显著特征。美丽中国建设目标指标,应重点聚集反映生态文明建设和生态环境保护的进展与成效,有效促进各地区、各行业、各领域的生态环境保护工作,合理引导社会预期。指标体系设计应遵循以下原则:
一是体现战略性和导向性。锚定美丽中国建设目标,设置体现前瞻性、战略性的指标体系,在监测生态环境改善情况的同时,引导和推动经济高质量发展与生态环境高水平保护协同推进。
二是立足科学性和代表性。指标选取注重可监测、可评估、可分解,目标设计注重科学合理、可达可行。重点选择标志性指标纳入指标体系,充分反映美丽中国建设状况与成效,带动各地开展美丽中国建设的积极性。
三是注重持久性和阶段性。美丽中国建设指标体系应是体现长期性的指标体系,要系统考虑不同阶段下生态环境改善的整体连贯性,目标指标设置体现阶段性,实现生态环境“持续改善—全面改善—根本好转”。
四是反映动态性和差异性。各个阶段结合生态环境保护治理变化,可适当增加或删减指标,对于已经完成的指标下一阶段可以不再保留。根据各阶段治理变化,可延展指标覆盖范围,让美丽中国建设惠及更广大的人民群众。
目标指标总体框架
综合美丽中国建设目标指标设计基础和指标体系设计原则,借鉴美丽中国地方实践,研究构建包含六大领域共30项指标的美丽中国建设目标指标体系。各地可以根据实际,增加体现本地特色的特征性指标。
空气清新:包括城市细颗粒物(PM2.5)浓度、城市可吸入颗粒物(PM10)浓度、城市空气质量优良天数比例、城市臭氧(O3)日最大8小时第90百分位数的平均值4个指标。
水体洁净:包括地表水质量达到或优于Ⅲ类水体比例、城市集中式饮用水水源地水质达标率、重要江河湖泊水功能区达标率、近岸海域水质优良(一、二类)比例4个指标。
土壤安全:包括受污染耕地安全利用率、重点建设用地安全利用率、农膜回收率、化肥利用率、农药利用率5个指标。
生态良好:包括森林覆盖率、湿地保护率、水土保持率、自然保护地面积占陆域国土面积比例、国家重点保护野生动植物保护率、生态保护红线占陆域面积比例、大陆自然岸线保有率、生态质量指数8个指标。
人居整洁:包括城镇生活污水集中收集率、城镇生活垃圾无害化处理率、农村生活污水处理和综合利用率、农村生活垃圾无害化处理率、城市公园绿地500m服务半径覆盖率、农村卫生厕所普及率6个指标。
应对气候变化:包括单位国内生产总值二氧化碳排放降低、二氧化碳排放量、非化石能源占能源消费总量比重3个指标。
2035年目标值设置初步建议
美丽中国建设2035年各指标目标值设置应充分表达美丽中国建设愿景,目标设定要路径合理、积极稳妥。一是2035年目标值的确定,要能充分体现美丽中国建设要求,指标改善幅度要立足于满足人民群众日益增长的优美生态环境需要,应对标中等发达国家生态环境水平,综合确定我国实现与中等发达国家水平相适应的生态环境目标和治理进程,同时实现经济社会发展与生态环境保护相协调[9]。二是我国生态环境保护工作具有显著的制度优势和后发技术优势,但同时具有区域差异大、发展不平衡、生态环境结构性压力仍处高位等不利因素,需综合考虑,合理设置目标指标。三是面向2035年美丽中国建设目标基本实现,立足当前我国生态环境保护结构性、根源性、趋势性特点,基于“前紧后松”的基本原则,统筹谋划生态环境根本好转的路径安排,倒排设定目标。基于以上考虑,研究提出到2035年各项指标的目标建议值(见表4)。

美丽中国建设目标指标体系应用的建议
当前我国生态文明和美丽中国建设依然处于压力叠加、负重前行的关键时期。在研究设计美丽中国建设目标指标体系基础上,后续还需要进一步建立健全目标指标应用机制,用目标指标完成情况合理牵引美丽中国建设进程。
将美丽中国建设目标指标融入经济社会发展规划中
建议将美丽中国建设关键目标指标纳入国内各相关经济社会发展长期规划当中,把实现美丽中国目标全方位融入实现社会主义现代化进程,特别是当前的高质量发展评价中去。同时,建议适时优化调整国家生态文明建设示范区、“绿水青山就是金山银山”实践创新基地等生态文明示范创建目标指标体系,将美丽中国建设目标指标融入生态文明示范建设之中。
建立健全美丽中国建设目标指标统计监测制度
目前美丽中国建设目标指标体系存在统计数据不足的问题,需要规范目标指标统计口径、标准,尽快提升目标指标来源部门的数据支撑能力。创新指标体系数字化管理模式,在信息技术支持下加大对数据收集工作的投入,建立统计数据、部门数据、专项调查数据和大数据等分类支撑的数据采集调查支撑体系,确保指标数据持续可获得。要建立民情通达机制和指标动态调整机制,根据群众评价动态更新调整相关指标。
建立美丽中国建设动态监测评估机制
根据建立的目标指标体系开展美丽中国建设进程等动态监测和综合评估,建立年度和五年监测评估机制,以及应对气候变化、海洋环境保护、生物多样性保护等重点领域专项监测评估机制。开展美丽中国建设综合评估,掌握全国各地美丽中国建设总体水平和区域差异;开展美丽中国建设专项评估,分领域给出评估结论。根据评估结果及时调整美丽中国建设相关工作措施。将美丽中国建设目标指标完成情况纳入政府领导班子和领导干部考核体系,进一步夯实责任。
深化美丽中国建设国际交流与合作,做好与联合国2030年可持续发展议程衔接
鼓励其他国家和地区组织参与美丽中国建设国际交流与合作,充分发挥高校和科研院所在推进美丽中国建设上的智库作用,推动产学研深度融合。结合应对气候变化、生物多样性保护、海洋生态环境保护等生态环境领域相关国际公约,做好美丽中国建设目标指标与联合国2030年可持续发展议程及可持续发展目标的衔接。依托“一带一路”倡议,深化与沿线国家和地区推进美丽中国建设交流合作。利用重大国际会议和展会的契机,向世界宣介美丽中国建设进程和生动故事。