国内外碳达峰碳中和标准体系梳理

2022-04-18

国内1


一、国内碳达峰碳中和政策背景

2020922日,国家主席习近平在第七十五届联合国大会一般性辩论上向国际社会作出碳达峰、碳中和的郑重承诺。

202122日,国务院发布《关于加快建立健全绿色低碳循环发展经济体系的指导意见》,意见要求“建立健全绿色低碳循环发展的经济体系,确保实现碳达峰、碳中和目标,推动我国绿色发展迈上新台阶”。

2021313日,我国发布《中华人民共和国国民经济和社会发展第十四个五年规划和2035年远景目标纲要》提出“积极应对气候变化。落实2030年应对气候变化国家自主贡献目标,制定2030年前碳排放达峰行动方案。完善能源消费总量和强度双控制度,重点控制化石能源消费。实施以碳强度控制为主、碳排放总量控制为辅的制度,支持有条件的地方和重点行业、重点企业率先达到碳排放峰值。推动能源清洁低碳安全高效利用,深入推进工业、建筑、交通等领域低碳转型。加大甲烷、氢氟碳化物、全氟化碳等其他温室气体控制力度。提升生态系统碳汇能力。锚定努力争取2060年前实现碳中和,采取更加有力的政策和措施。加强全球气候变暖对我国承受力脆弱地区影响的观测和评估,提升城乡建设、农业生产、基础设施适应气候变化能力。加强青藏高原综合科学考察研究。坚持公平、共同但有区别的责任及各自能力原则,建设性参与和引领应对气候变化国际合作,推动落实联合国气候变化框架公约及其巴黎协定,积极开展气候变化南南合作”。提出“坚持节能优先方针,深化工业、建筑、交通等领域和公共机构节能,推动5G、大数据中心等新兴领域能效提升,强化重点用能单位节能管理,实施能量系统优化、节能技术改造等重点工程,加快能耗限额、产品设备能效强制性国家标准制修订”等要求。

2021315日,习近平总书记在主持中央财经委员会第九次会议时强调,我国力争2030年前实现碳达峰,2060年前实现碳中和,是党中央经过深思熟虑作出的重大战略决策,事关中华民族永续发展和构建人类命运共同体。要坚定不移贯彻新发展理念,坚持系统观念,处理好发展和减排、整体和局部、短期和中长期的关系,以经济社会发展全面绿色转型为引领,以能源绿色低碳发展为关键,加快形成节约资源和保护环境的产业结构、生产方式、生活方式、空间格局,坚定不移走生态优先、绿色低碳的高质量发展道路。要坚持全国统筹,强化顶层设计,发挥制度优势,压实各方责任,根据各地实际分类施策。要把节约能源资源放在首位,实行全面节约战略,倡导简约适度、绿色低碳生活方式。要坚持政府和市场两手发力,强化科技和制度创新,深化能源和相关领域改革,形成有效的激励约束机制。要加强国际交流合作,有效统筹国内国际能源资源。要加强风险识别和管控,处理好减污降碳和能源安全、产业链供应链安全、粮食安全、群众正常生活的关系。会议明确指出,要加强应对气候变化国际合作,推进国际规则标准制定。

2021526日,碳达峰碳中和工作领导小组第一次全体会议提出“当前要围绕推动产业结构优化、推进能源结构调整、支持绿色低碳技术研发推广、完善绿色低碳政策体系、健全法律法规和标准体系等,研究提出有针对性和可操作性的政策举措。”

202110月,中共中央、国务院印发了《国家标准化发展纲要》,提出完善绿色发展标准化保障,要求“建立健全碳达峰、碳中和标准。加快节能标准更新升级,抓紧修订一批能耗限额、产品设备能效强制性国家标准,提升重点产品能耗限额要求,扩大能耗限额标准覆盖范围,完善能源核算、检测认证、评估、审计等配套标准。加快完善地区、行业、企业、产品等碳排放核查核算标准。制定重点行业和产品温室气体排放标准,完善低碳产品标准标识制度。完善可再生能源标准,研究制定生态碳汇、碳捕集利用与封存标准。实施碳达峰、碳中和标准化提升工程。”

202110月,中共中央、国务院印发《关于完整准确全面贯彻新发展理念做好碳达峰碳中和工作的意见》。到2025年,绿色低碳循环发展的经济体系初步形成,重点行业能源利用效率大幅提升,为实现碳达峰、碳中和奠定坚实基础;到2030年,经济社会发展全面绿色转型取得显著成效,重点耗能行业能源利用效率达到国际先进水平,单位国内生产总值能耗大幅下降,二氧化碳排放量达到峰值并实现稳中有降;到2060年,绿色低碳循环发展的经济体系和清洁低碳安全高效的能源体系全面建立,能源利用效率达到国际先进水平,非化石能源消费比重达到80%以上,碳中和目标顺利实现,生态文明建设取得丰硕成果,开创人与自然和谐共生新境界。

202110月,国务院印发《2030年前碳达峰行动方案》。“十四五”期间,产业和能源结构明显优化,重点行业能源利用效率大幅提升,严格控制煤炭消费增长,绿色低碳循环发展的政策体系进一步完善。到2025年,非化石能源消费比重达到20%,单位GDP能耗比2020年下降13.5%,单位GDP碳排放下降18%,为实现碳达峰奠定坚实基础。“十五五”期间,产业结构调整取得重大进展,清洁低碳安全高效的能源体系初步建立,重点领域低碳发展模式基本形成,重点耗能行业能源利用效率达到国际先进水平,非化石能源消费比重进一步提高,煤炭消费逐步减少,绿色低碳技术取得关键突破,绿色生活方式成为公众自觉选择,绿色低碳循环发展政策体系基本健全。到2030年,非化石能源消费比重达到25%,单位GDP碳排放比2005年下降65%以上,顺利实现2030年前碳达峰目标。

二、碳达峰碳中和国际标准体系建设情况

国际标准化组织(ISO)认为,国际标准能够有效支持应对气候变化的活动。在其发布的23000多项国际标准中,有1000余项标准直接贡献于气候行动,包括环境管理体系、温室气体量化和报告、温室气体管理和气候行动、能源管理体系、绿色金融等ISO国际标准。主要领域的标准体系建设进展如下:

2.1 节能和能效

节能和能效领域的ISO标准化技术委员会主要是能源管理和能源节约技术委员会(ISO/TC301)、以及涉及相关领域的建筑环境设计(ISO/TC205)、建筑热性能及能源利用(ISO/TC163)、光和照明等标准化技术委员会(ISO/TC274)等。其中,ISO/TC301能源管理和能源节约技术委员会的领域范围是能源管理和节能领域的标准化,目前已发布国际标准20项,正在组织制定5项,主要包括能源管理体系、节能量和能源绩效评估、能源审计、能源服务等通用共性的国际标准(图2-1),其中能源管理体系标准(ISO 50001)是各国广泛采用的重要节能标准。ISO/TC205建筑环境设计标准化技术委员会的范围包括新建筑设计的标准化和现有建筑的改造,以达到可接受的室内环境和切实可行的节能和效率。由 ISO/TC205直接负责的已发布标准36项,正在制定13项,涵盖建筑环境和节能设计、建筑供热和制冷系统、建筑能源绩效、自动化及控制系统等。

国内2

此外,国际电工委员会(IEC)成立了IEC标准化管理局能效咨询委员会(IEC/SMB/ACEE),帮助协调在优化电气电子产品能效领域做出贡献的不同 IEC技术委员会之间在的活动。也有针对专门领域的IEC/SC23K电力能效产品标准化技术委员会,范围是在现有和新电气装置中使用的节能产品、系统和解决方案的标准化。

2.2 新能源和可再生能源

(1)太阳能

国际标准化组织太阳能技术委员会(ISO/TC 180)主要负责太阳能供暖、供热水和制冷以及工业过程太阳能加热和空调、太阳能测量相关仪器和程序要求等方面的标准化工作。标准体系主要包括太阳能热利用相关术语定义、集热器部件和材料、系统热性能、可靠性和耐久性、太阳气象及数据等方面的标准。ISO/TC180 已发布国际标准19项,正在组织制定6项,包括:基础通用、光热组件、光热材料、应用等方面。

国际电工委员会太阳光伏能源系统技术委员会(IEC/TC 82)主要负责太阳光伏系统相关的太阳光伏转化发电及其系统及部件等方面的标准化工作,已发布标准155项。

国际电工委员会太阳能热发电厂技术委员会(IEC/TC 117)主要负责太阳能热发电系统相关的太阳热能转化发电及其子系统、部件等方面的标准化工作,已发布标准6项,正在组织制定标准9项。

(2)风能

国际电工委员会太风能发电系统技术委员会(IEC/TC 88)主要负责风力发电相关标准化工作,包括风力涡轮机、陆上和海上风力发电厂,以及与提供能源的电力系统的相互作用。已发布标准42项,包括:风电场规划设计、风电机械设备、风电电器设备等方面,正在组织制定标准30余项。

(3)氢能

国际标准化组织氢能技术委员会(ISO/TC 197)主要负责氢燃料质量、加氢站、氢制备、氢安全等方面的标准化工作,标准体系框架主要涉及氢的制、储、运、加等方面的标准。在氢能方面,已发布国际标准17项,正在组织制定16项,主要包括氢的制取、储存、运输、加注相关技术的国际标准。

国际标准化组织道路车辆技术委员会电动汽车分委会(ISO/TC22/SC37)主要负责燃料电池汽车相关的标准化工作。已发布燃料电池汽车相关标准3项,我国暂未转化ISO/TC22/SC37发布的标准。

国际电工委员会燃料电池技术委员会(IEC/TC105)主要负责固定式燃料电池发电系统、交通工具用燃料电池、燃料电池动力系统、便携式燃料电池、微型燃料电池系统、燃料电池辅助动力系统等燃料电池和相关应用方面的标准化工作。已发布燃料电池相关标准17项,我国转化了相关标准12项。

(4)生物质能

国际标准化组织固体生物燃料技术委员会(ISO/TC238)主要负责固体生物燃料分类、术语、收取、制备、组分检测等方面的标准化工作,已发布国际标准 45项,正在组织制定10项,主要包括各类固体生物质燃料的术语、分类、取样、物性测试、储运安全等方面的国际标准。

国际标准化组织沼气标准化技术委员会(ISO/TC255)主要负责生物质气化和生物质能源发电制沼气领域的标准化工作,目前已发布沼气相关标准3项,涉及术语定义、沼气燃烧用火炬以及户用沼气系统要求。ISO/TC255正在组织制定标准3项,涉及沼气安全和环境、生物质制取沼气系统等方面。

(5)新能源汽车

国际标准化组织道路车辆标准化技术委员会电动汽车分技术委员会(ISO/TC22/SC37)主要负责电动道路车辆、电力推进系统、相关部件及其车辆集成的特定方面的标准化工作,已发布电动汽车相关标准28项,正在组织制定标准12项,涵盖安全、性能能耗、充电储能、系统组件、能量传输要求等领域;SC41气体燃料分技术委员会主要负责使用气体燃料的车辆部件的构造、安装和测试规范的标准化工作,已发布相关标准87项,正在制定标准43项。

国际电工委员会电动道路车辆和电动载货车技术委员会(IEC/TC69)主要负责从可充电储能系统(RESS)汲取电流的电动道路车辆和工业卡车(简称EV)的电力/能量传输系统方面的标准化工作。IEC/TC69已发布电动车辆相关标准23项,涉及电动汽车传导充电系统、电动汽车无线电力传输(WPT)系统、道路车辆电网通信接口等方面。IEC/TC69正在制定标准36项,涵盖电动汽车导电供电系统、电动汽车充放电基础设施、充电站系统、电网通信接口等领域。

(6)核能

国际标准化组织核能、核技术和放射防护技术委员会(ISO/TC 85)主要负责和平利用核能、核技术领域以及保护个人和环境免受所有电离辐射源的标准化工作。标准体系主要包括辐射防护、核装置工艺和技术、反应器技术等方面标准。已发布相关标准245项,正在组织制定标准54项。

(7)海洋能

国际电工委员会海洋能源-波浪、潮汐和其他水流转换器技术委员会(IEC/TC114)主要负责海洋能源转换系统的标准化工作。标准体系包括波浪能、潮汐能和其他水能的转换方法、系统和产品等方面标准。已发布标准17项,涉及术语、资源评估、能量转换器、设计和安全、测量方法和过程、设备调试维护等方面;正在组织制定标准6项,涉及波浪能资源评估表征及转换器、潮汐能源评估表征和系统测试等方面。

2.3 温室气体管理

国际标准化组织环境管理技术委员会(ISO/TC207)于2007年成立了温室气体管理标准化分技术委员会(SC7),专门致力于温室气体管理标准体系的研究及相关系列标准的制定。在标准方面,目前SC7已经发布的标准有13项,正在制修订中的标准有6项,主要包括温室气体量化与报告、碳足迹、核查、适应气候变化、气候金融、碳中和等方面的国际标准,并正在推动制定国际社会高度关注的《碳中和原则和指南》(ISO 14068)国际标准。

另外,钢技术委员会(ISO/TC17)、房屋建筑技术委员会/建筑可持续性和结构工程分委会(ISO/TC59/SC17)、空气质量技术委员会/固定源排放分委会(ISO/TC146/SC1)和印刷技术委员会(ISO/TC130)也分别发布了关于钢铁生产二氧化碳排放强度计算方法(4项)、建筑碳排放计量运营阶段(2项)、高耗能行业固定源温室气体排放确定(5项正在制定)和印刷产品碳足迹的量化与交流(1项)国际标准。

国际电工委员会电工电子产品与系统的环境标准化技术委员会(IEC/TC111)于2011年成立了WG17温室气体工作组。该工作组负责温室气体量化方面和交流等标准化活动,并开展电工电子产品、服务和系统的温室气体减排标准。IEC/TC111/WG17已经发布了2项技术报告:

IEC/TR62725 2013:电工电子产品和系统的温室气体排放的量化分析方法学

IEC/TR62726 2014:电工电子产品和系统来自项目基线的温室气体减排的量化方法

2.4 碳捕集、运输与封存

ISO201111月正式成立二氧化碳捕集、运输与地质封存(CCUS)技术委员会(ISO/TC/265),专门从事该领域的相关国际标准的研究工作。TC265目前下设4个工作组,TC265已经发布的标准有10项,正在研制中的标准有5项,主要包括捕集、运输、地质封存、量化与验证、交叉问题等方面的国际标准。其中,中国牵头发布2项技术报告(TR),正在推进制定1项国际标准。

2.5 生态环境

生态环境相关国际标准涉及了环境管理、大气、水污染防治,以及固体废物处理和处置等技术领域。

在环境管理领域,19936月成立了环境管理技术委员会(ISO/TC207),其主要职责是研究、制定并实施环境管理体系标准和环境管理工具标准。ISO/TC207下设环境管理体系(SC1)、环境审核(SC2)、环境标志和声明(SC3)、环境绩效评价(SC4)、生命周期评价(SC5)、温室气体管理(SC7)等6个分技术委员会。目前共发布国际标准51项,在研22项。

在大气污染防治方面,空气质量技术委员会(ISO/TC 146)已发布或正在研制SO2NoxTVOCs、气溶胶、颗粒物检测方法和在线检测系统等国际标准251项。

在水污染防治方面,20133月成立水再利用技术委员会(ISO/TC282),开展各种形式和各种目的的水再利用方面的标准化。下设再生水灌溉利用(SC1)、城镇水回用(SC2)、水回用系统风险与绩效评价(SC3)和工业水回用(SC4)四个分技术委员会及WG2术语和WG3生物制药水系统工作组。截至到202012月,ISO/ TC282已发布国际标准23项,在研16项。此外,SO/TC147水质技术委员会已发布或正在研制水质在线监测仪器的规范和性能测试方法、试剂盒检测方法等360项国际标准。ISO/TC224饮用水、污水及雨水系统相关服务活动技术委员会已发布或正在研制污水处理设施管理和污水处理服务评估指南、风险管理、应用示例、水效管理系统等领域26项国际标准。

在固体废物处理处置方面,污水(污泥)回收、循环、处理和处置技术委员会(ISO/ TC275)下设术语、表征方法、发酵、土地利用、热处理、浓缩和脱水、无机有机质的回收、公众感知的沟通和管理等8个工作组。主要开展城镇及工业废水收集系统、粪便、雨水处理、给水处理设备、污水处理厂等污水(污泥)特性、分类、预处理、处理、循环和处置等方面相关的技术、工艺流程和测试方法的标准化工作。目前已发布国际标准1项,在研7项。

2.6 绿色金融和可持续金融

近年来,ISO环境管理技术委员会(ISO/TC207)积极开展绿色经济和金融方面的国际标准研制,已发布《环境成本和效益确定指南》(ISO14007)、《环境影响和相关环境因素的货币化估值》(ISO14008)、《评估和报告气候变化相关投资和金融活动的框架和原则》(ISO14097)、3项绿色债务工具标准(ISO14030系列标准,涉及绿色债券、绿色贷款、验证要求等内容)。目前正在制定的国际标准包括《支持绿色金融发展的项目、资产和活动环境准则指南》(ISO14100,是ISO/TC207ISO/TC322的联合项目)、《绿色债券工具第3部分:分类》等2项绿色金融标准以及1项气候投融资标准《地方适应气候资金机制:基于绩效的气候适应能力资金》(ISO 14093))。

2018年,ISO批准成立可持续金融技术委员会(ISO/TC322),开展可持续金融领域相关国际标准的研制工作,其工作范围是可持续金融,以在金融支持经济活动中融入环境、社会和治理实践等可持续相关考虑。ISO/TC322目前下设5个工作组,已发布《可持续金融基础术语和关键倡议》(ISO/TR 32220)国际标准,正在研制《可持续金融原则和指南》(ISO/CD 32210)和ISO141002项国际标准。


三、碳达峰碳中和国内标准体系建设进展

3.1 整体情况

碳达峰碳中和相关标准涉及传统能源、新能源和可再生能源、节能环保、绿色低碳、循环经济等多个领域。基于重点领域的国家标准、行业标准调查统计,现有碳达峰碳中和相关标准整体情况如下。

(1)国家标准情况

我国在石油、天然气、煤炭、电力等传统能源领域的国家标准共计有900余项。其中,石油类国家标准300余项,煤炭类国家标准40余项,天然气类国家标准200余项,电力类国家标准近300项。

在现有国家标准中,覆盖计量、能耗限额、能效、在线监测、检测、系统优化用能、能量平衡、能源管理、节能量与节能技术评价、分布式能源及绩效评估等节能类国家标准390余项,现行强制性能耗限额与能效标准分别为112项和75项。碳排放领域涉及计量、监测、核算、管理和评估等系列标准,已发布温室气体管理相关16项国家标准,正在制修订的标准30余项,其中行业企业温室气体核算与报告标准28项、项目减排量核算标准4项、核查系列标准3项、企业碳管理系列标准3项、单位产品碳排放限额标准4项。此外,绿色制造、包装和评价等国家标准有50余项,循环经济类国家标准有10余项。

(2)行业标准情况

我国现有行业中,石油、天然气、煤炭、电力等传统能源领域的行业标准共计6100余项,其中煤炭类行业标准1300余项(推标1000余项),电力类行业标准2300余项(推标2200余项),石油天然气类行业标准2400余项(推标2200余项)。

在现有行业标准中,涉及绿色、节能、可再生能源、循环经济、能效、能耗、温室气体等多个领域的行业标准700余项,覆盖环境保护、石油天然气、煤炭、交通、林业等行业领域。

3.2 重点领域标准体系建设进展

3.2.1 节能和能效

节能标准是国家节能制度的基础,是提升经济质量效益、推动绿色低碳循环发展、建设生态文明的重要手段,是化解产能过剩、加强节能减排工作的有效支撑。2017年,国家发展改革委国家标准委印发了《节能标准体系建设方案》的通知,方案突出节能标准的规范引领作用,按照节能过程环节将节能标准进行归类,构建节能标准体系框架。节能标准体系框架主要包括基础共性、目标、设计、建设、运行、评估、优化等7个标准子体系。目标标准子体系包括能耗限额标准、能效标准,是整个标准体系的关键和重点。

节能和能效领域的标准化技术委员会主要包括全国能源基础与管理标准化技术委员会(SAC/TC20)、全国建筑节能标准化技术委员会(SAC/TC452)、全国能量系统标准化技术委员会(SAC/TC459)等。此外涉及节能领域的标准化技术委员会有:全国轻质与装饰装修建筑材料标准化技术委员会建筑密封材料分技术委员会(SAC/TC195/SC3)负责建筑节能保温、密封材料;全国汽车标准化技术委员会汽车节能分技术委员(SAC/TC114/SC32)专业范围为汽车节能;全国石油天然气标准化技术委员会油气田节能节水分技术委员会(SAC/TC355/SC11)负责油气田及油气输送管道领域的节能节水技术及方法领域;全国燃烧节能净化标准化技术委员会(SAC/TC441)负责燃烧设备与燃烧方式(不包括锅炉、工业电热设备)领域;全国暖通空调及净化设备标准化技术委员会(SAC/TC143)负责全国建筑物内使用的供暖、通风、空调、净化设备及相关检测技术、处理技术、节能调试和运行评价等专业领域。

国内3

SAC/TC20是节能领域国家标准的主要归口单位,负责承担节能领域的标准化技术工作,专业范围为节能以及能源方面的通用性、综合性的基础和管理等领域。截止202110月,制定国家层面的节能标准有390余项。强制性节能标准是成效最为显著的节能标准,其中目标要求子体系已经发布实施了强制性高耗能单位产品能耗限额标准112项,强制性终端用能产品能效标准75项,基本实现了主要高耗能行业和重点用能产品的全面覆盖,空调、电动机能产品能效指标和火电等能耗指标达到国际先进水平。此外,推荐性节能标准已经发布了基础共性国家标准10项,能源计量器具配备国家标准14项、重点用能设备和系统经济运行国家标准13项,重点用能设备和系统节能监测国家标准25项、节能测试和计算方法21项、节能评估国家标准25项、能源管理体系国家标准20项,以及余能和新能源利用、能量优化等方面的国家标准14项、节能市场化机制等方面的系列标准,形成了较为完善的节能标准体系。

SAC/TC459 全国能量系统标准化技术委员会主要负责范围为能量系统的统计、分析方法、评价、用能单位能量系统综合利用方法、评价指标、能量系统的优化,已发布15项国家标准,覆盖领域从基础通用到重点用能行业、典型能量系统都有所涉及,但相较于国家及相关行业的能量系统优化工作需求和产业发展潜力而言,覆盖面仍待进一步拓展,以便充分发挥标准在相关节能工作的支撑作用。

此外,节能领域涉及的行业部门较多,包括节能技术、节能监察、节能监测、节能设计、节能测试、节能量、节能评价、能源计量、能源管理等相关行业标准300余项,分布在能源、电力、交通、工业、建筑、农业等多个行业领域。

3.2.2 新能源和可再生能源

(1)太阳能

太阳能利用主要包括:光热发电、太阳能热利用、光热发电和储热等方式。太阳能领域直接相关的全国专业标准化技术委员会有5个,包括全国太阳能光伏能源系统标准化技术委员会(SAC/TC90)、全国太阳能标准化技术委员会(SAC/TC402)、全国太阳能光热发电标准化技术委员会(SAC/TC565)、全国建筑用玻璃标准化技术委员会太阳能光伏中空玻璃分技术委员会(SAC/TC255/SC1)、全国气候与气候变化标准化技术委员会风能太阳能气候资源分技术委员会(SAC/TC540/SC2)。

太阳能标准化以光伏发电和太阳能热利用为主,光伏发电方面,已发布国家标准49项,包括:基础通用(11项)、光伏部件(4项)、光伏材料(23项)、光伏发电系统(2项)、光伏应用(9项)等方面。太阳能热利用方面,已发布国家标准42项,包括:基础通用(3项)、通用材料及部件(10项)、系统(25项)、工程(2项)、应用(2项),在研已报批6项。目前,太阳能热利用标准仍以系统、产品和材料的性能及测试实验方法为主,近年来制定的标准开始向高效绿色产品、以及中高温热利用发展。

此外,涉及太阳能领域的行业标准有80余项,覆盖能源、农业、有色、环境保护等行业的技术要求、试验方法、安装规范等。我国已基本建立了太阳能光热发电和太阳能热利用标准体系,相关标准在支撑太阳能开发利用方面发挥了重要的支撑作用。

(2)风能

风能领域直接相关的全国专业标准化技术委员会为全国风力发电标准化技术委员会(SAC/TC50),负责全国风力机械(包括风力发电,风力提水等机械)等专业领域标准化工作。全国气候与气候变化标准化技术委员会风能太阳能气候资源分技术委员会(SAC/TC540/SC2),负责风能气候资源方面的标准化工作。

风电标准化方面,已发布相关国家标准90余项,包括:风电场规划设计(6 项)、风电场运行维护(1项)、风电并网管理技术(1项)、风力机械设备和电器设备(84项)等方面。已发布行业标准94项,包括:规划设计(45项)、施工与安装(11项)、运行维护(7项)、并网管理技术(16项)、机械设备(7项)、电气设备(8项)等方面。此外,行业标准有110余项。我国已基本建立风力发电标准体系,主要分为基础通用、风电场规划设计、风电场施工与安装、风电场运行维护管理、风电并网管理技术、风力机械设备、风电电器设备等方面,相关标准在支撑风电规划设计、并网发电等方面发挥了重要支撑作用。

(3)氢能

全国氢能标准化技术委员会(SAC/TC309)、全国燃料电池及液流电池标准化技术委员会(SAC/TC342)、全国汽车标准化技术委员会电动车辆分技术委员会(SAC/TC114/SC27)燃料电池汽车工作组、全国气瓶标准化技术委员会(SAC/TC 31)等全国标准化专业技术委员会开展了大量氢能相关标准化研究工作。

目前,现行有效氢能相关国家标准共计98项,涉及术语、氢安全、临氢材料、氢品质、制氢、氢储运、加氢站、燃料电池、氢能应用等。由于目前,氢能主管部门尚不明确,氢能行业标准30余项,相对较少,主要涵盖基础通用、临氢材料、制氢等方面。虽然我国已基本建立了涵盖全产业链的氢能技术标准体系,但是为适应氢能产业快速发展需要,亟需加快推动氢能标准化工作。

(4)生物质能

全国能源基础与管理标委会新能源与可再生能源分会(SAC/TC20/SC6)、全国沼气标委会(SAC/TC515)、全国林业生物质材料标委会(SAC/TC416)、全国煤炭标委会(SAC/TC 42)、全国石油产品和润滑剂标委会(SAC/TC280)、全国变性燃料乙醇和燃料乙醇标委会(SAC/TC349)等开展了生物质标准化方面的工作。

目前我国已制定80余项国家标准,160余项行业标准,涵盖生活垃圾焚烧发电、农林生物质热电、清洁供热、生物天然气、液体燃料、成型燃料等。但是,我国在生物质领域尚未建立系统全面的标准体系,仍需开展生物质能标准体系研究,推动制定一批技术、检测、安全、装备等方面的核心标准,促进生物质能开发和利用。

(5)新能源汽车

新能源汽车分类主要为纯电动汽车、混合动力汽车和燃料电车汽车。新能源汽车领域相关的全国专业标准化技术委员会主要为全国汽车标准化技术委员会(SAC/TC114),负责全国载货汽车、越野汽车、自卸汽车、牵引汽车、专用汽车、客车、轿车及汽车列车(包括半挂车和全挂车)、摩托车和电动汽车和名词术语、产品分类、技术要求、试验方法等专业领域标准化工作。已制定新能源汽车国家标准71项,覆盖基础通用、零部件、整车、动力电池、安全、基础设施、安全管理、通信等领域。

另外,全国氢能标准化技术委员会(SAC/TC309)和全国燃料电池及液流电池标准化技术委员会(SAC/TC342)制定有关燃料电池汽车标准11项。

我国基本形成新能源汽车行业标准体系,主要分为基础通用、整车、整车及基础、车载储能系统、驱动电机系统、燃料电池汽车、冲/换电系统、电磁兼容等子体系。其中纯电动汽车相关标准占比约73%,混合动力汽车相关标准占比约8%,燃料电车汽车相关标准占比约19%

(6)核能

核能领域直接相关的全国专业标准化技术委员会为全国核能标准化技术委员会(SAC/TC58),主要负责全国核能包括核能名词术语、辐射防护、反应堆技术、放射性同位素和核燃料技术等专业领域标准化工作。SAC/TC58已发布国家标准174项。经过关键字搜索,核能行业能源类标准约930余项。我国已基本建立核能利用和防护标准体系,相关标准在支撑核能安全使用等方面发挥了重要保障作用。

(7)海洋能

海洋能利用主要包括波浪能、潮流能和其它水流能等方式。海洋能领域直接相关的全国专业标准化技术委员会有2个,包括全国海洋能转换设备标准化技术委员会(SAC/TC546)和全国海洋标准化技术委员会海域使用及海洋能开发利用分技术委员会(SAC/TC283/SC1)。

SAC/TC546负责海洋能转换设备(包括波浪能、潮流能和其它水流能转换电能,不包括有坝潮汐发电)领域标准化工作。至今已发布国家标准4项,主要为术语、资源资源评估和特征描述以及发电性能评估方面标准,正在制定标准4项,涉及海洋能转换装置的质量要求、系统设计和评价等相对较为基础方面标准。

SAC/TC283/SC1负责海洋能源开发、海域使用利用、海籍调查等国家标准制修订工作,已发布海洋能开发利用方面国家标准十余项。

我国海洋能领域标准体系还处于初步建立阶段,国家主管部门和标准化机构正一步步转化国际标准,同时结合我国海洋能利用实际情况,逐步构建和完善我国海洋能利用标准体系。

3.2.3 温室气体管理

全国碳排放管理标准化技术委员会(SAC/TC548)主要负责碳排放管理术语、统计、监测,区域碳排放清单编制方法,企业、项目层面的碳排放核算与报告,低碳产品、碳捕获与碳储存等低碳技术与装备,碳中和与碳汇等领域的国家标准制修订工作。目前SAC/TC548已发布国家标准16项,正在制修订有30余项标准,其中行业企业温室气体核算与报告标准28项、项目减排量核算标准4项、核查系列标准3项、企业碳管理系列标准3项、单位产品碳排放限额标准4项。现有涉及温室气体的行业标准有18项,目前温室气体和碳排放领域也制定了30余项团体标准。在碳排放管理领域还需进一步完善标准体系建设,在基础通用标准方面制定温室气体管理术语等相关标准,不断完善数据质量标准等基础通用标准;核算报告标准方面完善现有企业层面和项目层面温室气体排放与清除核算与报告系列国家标准,保持与国际标准的一致性,制定产品和服务碳足迹的核算标准;核查标准方面不断完善审定核查通则及机构人员相关要求;技术标准方面制定直接在线监测技术标准;管理服务标准方面,制定温室信息披露标准等。

3.2.4 碳捕集、利用与封存

2016年,原环保部发布《二氧化碳捕集、利用与封存环境风险评估技术指南(试行)》规范和指导二氧化碳捕集、利用与封存项目的环境风险评估工作。目前住建部制定了1项国家标准GB/T 51316-2018《烟气二氧化碳捕集纯化工程设计标准》,全国石油天然气标准化技术委员会正在研制国家标准《二氧化碳捕集、输送和地质封存管道输送系统》。此外,现行的行业标准7项,涉及机械行业3项燃煤烟气碳捕集装置和装备相关标准,船舶和石油化工行业2项液化二氧化碳运输相关标准,以及石油行业2项油气田注二氧化碳相关标准。

CCUS技术发展、示范项目实施、政策落实等都急需标准化工作支持。但CCUS涉及捕集、运输、利用和封存阶段等多个环节,目前在基础方法、技术推广、项目建设与管理、监测、风险管理等多个环节的标准还处于空白状态,影响市场对CCUS技术的接受和项目推广应用。

3.2.5 生态环境

我国生态环境标准体系框架主要由环境质量和污染物排放、污染防治、生态系统保护与修复等部分组成。

全国环境管理标准化技术委员会(SAC/TC207)主要负责全国环境管理专业领域内基础性、通用性、综合性的标准化工作,同时对口国际标准化组织环境管理标准化技术委员会(ISO/TC207)。自1996年成立以来,归口管理国家标准37项,国家标准计划12项,主要包括环境管理体系、环境标志和声明、环境绩效评价、环境成本和效益、生命周期评价、生态系统评估等领域国家标准。

全国环保产业标准化技术委员会(SAC/TC275)主要负责全国环保产业领域环保设备、资源循环利用、环保服务等专业领域内基础性、通用性、综合性的标准化工作。同时对口国际标准化组织水回用技术委员会(ISO/TC282)和污泥回收、循环、处理和处置技术委员会(ISO/TC275)。自2009年成立以来,归口管理国家标准52项,国家标准计划82项,主要包括水污染防治、大气污染防治、固体废物处理处置等环保细分领域的基础通用类、产品类、检测方法类、管理评价类国家标准。

在环境质量和污染物排放方面,我国生态环境部已发布水环境质量国家标准5项,水污染排放国家标准60余项,相关行业标准40余项;大气环境质量国家标准4项、固定源和移动源污染物排放国家标准近60项,相关行业标准17项;土壤环境保护领域已发布行业标准50余项。

在污染治理方面,全国环保产业标准化技术委员会(SAC/TC275),全国城镇给水排水标准化技术委员会(SAC/TC434)、全国海洋标准化技术委员会 (SAC/TC283)、全国化学标准化技术委员会(SAC/TC63)、全国环境管理标准化技术委员会(SAC/TC207)、全国产品回收利用基础与管理标准化技术委员会(SAC/TC415)等标准化机构,制定并发布环境污染监测检测方法、设备产品、设备产品性能检测方法、工艺技术、工程建设、管理评估等领域国家标准500余项。行业标准方面,已发布近630项,涉及机械、建筑、环保、化工、电力等36个行业;涵盖大气污染控制、水污染控制、固体废物污染控制、噪音与振动污染控制、环境监测等各个细分领域,标准侧重的角度也从环保基础通用类到环保设备、环保产品、测试方法、防治污染设施的维修及管理等不同方面。

在生态系统评估与修复方面,全国环境管理标准化技术委员会(SAC/TC207)、全国营造林标准化技术委员会(TC385)等标委会,在生态服务功能评估、生态修复、生态环境损害评估等方面共发布GB/T 31118-2014《土地生态服务评估原则与要求》、GB/T38360-2019《裸露坡面植被恢复技术规范》等6项生态系统评估与修复领域相关国家标准。在行业标准方面,国家生态环境部、国土资源部、林业和草原局、国家能源局、国家海洋局等部门,共发布LY/T 2899-2017《湿地生态系统服务评估规范》、HJ 25.4-2019《建设用地土壤修复技术导则》等34项生态系统评估与修复领域相关行业标准,一定程度上弥补了生态系统评估与修复领域标准的缺失。在生物多样保护方面,我国暂无生物多样性相关全国性标准化技术委员会,据不完全统计,目前我国暂未制定生物多样性直接相关标准,已制定生物多样性直接相关行业标准19项,相关标准体系尚不完善,亟需加大对生物多样性领域的相关标准研究工作。

3.2.6 绿色金融

人民银行等主管部门积极构建统一完备的中国绿色金融标准体系,加快研究制定国内统一、国际认同、清晰可执行的绿色金融标准。全国金融标准化技术委员会(SAC/ TC180)于2018年成立绿色金融标准工作组(WG8)。20214月,中国人民银行、发展改革委、证监会等联合印发新版《绿色债券支持项目目录(2021年版)》。相关目录增设“说明/条件”列,根据绿色债券支持项目的特征对每个四级分类所包含的项目范围进行解释,同时对各个项目需满足的标准进一步细化,并设置了技术筛选标准和详细说明,有效发挥标准对绿色债券等绿色金融活动的支撑作用。20217月,人民银行发布《金融机构环境信息披露指南》(JR/T 0227-2021)和《环境权益融资工具》(JR/T0228-2021)等首批2项绿色金融行业标准。

近年来,各地绿色金融改革创新试验区高度重视绿色金融标准体系建设,积极探索制定绿色金融地方标准。湖州通过实践探索,积极打造全市统一、有公信力、可操作性的地方绿色金融标准体系,对精准识别和评价绿色、引导金融资源绿色化配置,对规范行业发展、防止“洗绿”“刷绿”“漂绿”风险,均具有积极意义。目前,湖州已发布10余项地方标准,覆盖绿色金融标准体系建设、绿色融资项目和企业评价、绿色金融产品要求、绿色金融发展指数等方面。

针对能效投融资活动,全国能源基础与管理标准化技术委员会(SAC/TC20)也积极推动相关标准研制,《能效融资项目分类与评估指南》(GB/T39236-2020)国家标准已于2020年正式发布。

四、碳达峰碳中和的标准体系发展趋势

碳达峰碳中和标准体系的构建和实施是一项长期、系统、复杂的工作。与碳达峰、碳中和工作的重大需求相比,碳达峰碳中和标准体系离全面支撑碳达峰碳中和工作尚有差距,主要体现在:标准体系不完善,存在缺失。可再生能源现有标准远远不能满足推进可再生能源替代的需求;标准统筹协调不足,标准与政策衔接不紧密,标准实施效果欠佳;部分标准与国际标准不接轨,急需加大转换力度。

为加快标准体系建设,推动标准有效实施,需要重点开展以下几个方面的工作:

一是建立碳达峰碳中和相关标准的协调统筹机制,加快构建碳达峰碳中和标准体系,实现碳排放重点行业和领域全覆盖,整体规划碳达峰碳中和国家标准、行业标准、地方标准、团体标准的衔接配套关系和标准制修订工作。

二是加快制定急需技术标准,包括强制性能耗限额标准和能效标准,充分发挥标准的引领作用。加强制定碳排放计量、核算、报告与核查,产品碳足迹、低碳评价、低碳技术等标准,发挥标准对碳达峰碳中和工作的支撑作用。

三是构建起完善的标准实施和监管体系。结合行业特点,形成标准集成应用指南,建立以强标为核心的立体实施模式。加强产学研用结合,强化标准与产业政策、法规的协调,加强标准宣贯、实施、监督和服务。

四是实现标准数字化技术创新。加快以能效能耗指标为核心的标准数字化,能够支持企业有效应用标准,积极实现节能降碳目标。

五是积极参与国际标准交流合作。积极转化适合我国国情的国际标准,提升国内国际标准一致化水平。加强国际标准化专家队伍和人才的培养与培训,建设性参与碳排放、节能、新能源、碳汇、碳捕集利用与封存等领域国际标准,积极贡献中国智慧和中国经验。

五、构建碳达峰碳中和标准体系的思路

未来构建碳达峰碳中和标准体系,应以目标和问题为导向,提出总体建设方案。标准体系应涵盖能源、工业、建筑、交通、农业、林草、金融、商务、公共机构、居民生活等各方面,实现碳排放重点行业和领域全覆盖。此外,标准体系可从基础共性、碳减排、碳清除、市场化机制等路径进行构建,兼顾国家、地区、园区、组织、产品等不同应用场景。

其中,基础共性可以涵盖术语定义、统计,以及碳计量、监测、核算、报告、核查等标准,为碳达峰碳中和工作提供关键的基础共性标准支撑;碳减排可以涵盖节能提效、化石能源清洁利用、发展新能源和可再生能源、工艺过程温室气体控制、协同降碳等标准,为重点领域实现碳达峰碳中和提供关键支撑;碳清除可以涵盖碳汇、碳捕集利用及封存等标准,为碳中和目标提供重要支撑;市场化机制可以涵盖绿色金融、碳交易、用能权交易、生态产品价值实现、绿色低碳服务等标准,支持建立有效的碳达峰碳中和支持机制。

以下可作为近期碳达峰碳中和标准化工作的重点领域:

●加快节能标准更新升级,抓紧修订钢铁、化工、有色、建材等行业能耗限额,制冷、工业、农渔机械、信息通讯等产品设备能效强制性国家标准,提升重点产品能耗限额要求,扩大能耗限额标准覆盖范围,完善能源核算、检测认证、评估、审计等配套标准。

●加快完善地区、行业、企业、产品等碳排放核查核算标准。制定重点行业和产品温室气体排放标准,完善低碳产品标准标识制度。尽快建立科学规范的核算体系,完善温室气体排放的量化管理,实现碳减排成效的可测量、可报告、可验证。

●完善可再生能源标准,发展太阳能、生物质能、风能、海洋能、核能等可再生能源,促进能源转型。研究制定生态碳汇、碳捕集利用与封存标准,发挥标准对碳清除技术创新和应用的引领作用。

●大力开展碳达峰碳中和标准化试点。结合地域差异、资源禀赋和产业结构不同特点,开展区域碳达峰碳中和标准化试点;选择特色产业园区、工业产业园区、高新技术园区等典型园区以及钢铁、化工、建材、有色等重点行业企业开展园区碳达峰碳中和标准化试点。

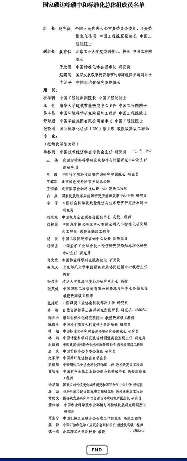
六、成立碳达峰碳中和标准化总体组

由于碳达峰碳中和政策是一个非常宏大的主题,涵盖能源、工业、建筑、交通、农业、林草、金融、商务、公共机构、居民生活等方方面面,目前试图去构建碳达峰碳中和的标准体系是非常具有挑战性的工作。因此,国家标准化管理委员会决定成立国家碳达峰碳中和标准化总体组。由国家碳达峰碳中和标准化总体组来整体负责提出构建我国碳达峰碳中和标准体系的建议,指导开展国家标准(标准样品)制定、标准应用实施、标准国际化,协调相关标准的技术建议,为碳达峰碳中和有关标准(标准样品)技术一致性提供支持。

2022215日,国家标准化管理委员会发布《关于成立国家碳达峰碳中和标准化总体组的通知》。具体内容如下:

国内4




国家碳达峰碳中和标准化总体组的具体成员名单见如下附件:


国内5