2022-02-17
我国湿地保护形势十分严峻,但我国湿地保护法律法规尚不健全。2014年发布的第二次全国湿地资源调查结果显示,与2003年相比,湿地面积减少8.82%,生态状况为差的占比高达32%。我国尚无湿地保护的专门性法律或行政法规。早在1998年,国务院有关部门就开始着手起草湿地保护条例;2005年,原国家林业局起草完成《湿地保护条例》草案。社会上关于湿地保护立法的呼声持续不断。2018年,全国人大常委会将湿地保护立法纳入“十三五”立法规划;2020年,全国人大常委会又将湿地环境保护立法列为年度立法工作计划中的预备审议项目;2021年1月20日,湿地保护法草案首次提请全国人大常委会会议审议,湿地保护立法进入快车道。湿地保护法律缺位的情况下,我国湿地保护管理制度的依据主要是原国家林业局2013年出台、2017年修订的部门规章《湿地保护管理规定》和国务院办公厅2016年制定的《湿地保护修复制度方案》。同时,针对湿地生态系统中的土地、水资源、动植物等要素,我国已经制定了不少法律法规。我国湿地保护领域仍缺少专门性法律法规,现行的专门性文件的法律位阶较低,但是湿地要素又有相关法律法规,而且其中的一些条款与湿地保护并不协调。
现行法律法规中存在较多与湿地保护相关甚至冲突的条款,使得湿地保护立法尤为困难。不少研究建议应系统评估有关湿地保护的法律法规,并修改妨碍湿地保护的规定,即现行相关法律法规的生态化。但是,关于现行法律法规的系统评估尚不多见。为此,本文将对现行的湿地保护相关法律法规进行系统分析,评估其在哪些方面可以满足湿地保护的需要,在哪些方面存在空缺,并提出立法建议。
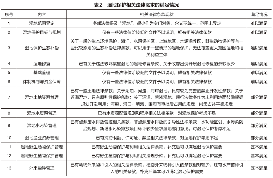
从湿地保护目标所需要规范的各项行为出发分析湿地保护的法律需求。国际湿地公约关于湿地保护的目标是“保护与合理利用”。综合相关研究,可以对湿地进行保护与利用的行为概括为8个方面,即湿地范围界定、湿地保护目标确定与规划、各项要素管理、生态补偿、湿地修复、基础管理、体制机制、资金保障,见图1。

现行法律法规,指2021年1月1日有效的法律和行政法规,即全国人大或全国人大常委会颁布的法律、国务院颁布的行政法规。我国与湿地要素利用和保护相关的法律法规主要包括《环境保护法》(2014)、《水污染防治法》(2017)、《大气污染防治法》(2018)、《土地管理法》(2019)、《水法》(2019)、《防洪法》(2016)、《水土保持法》(2010)、《农业法》(2012)、《渔业法》(2013)、《森林法》(2019)、《海洋环境保护法》(2017)、《海域使用管理法》(2001)、《海岛保护法》(2009)、《野生动物保护法》(2018)、《水生野生动物保护实施条例》(2013)、《野生植物保护条例》(2017)等,其中括号里面为该法律法规最近一次修订或修正的年份。
现行法律法规满足湿地保护需要的程度,定性地分为三类:基本满足、部分满足、难以满足。基本满足,即现行法律法规的条款已经可以或稍加补充即可以满足湿地保护某个方面的需要;部分满足,即仅能部分满足需要,或者已经规定了相关的管理手段、该手段与湿地保护方向基本一致但并不一定指向湿地保护目标;难以满足,即现行法律没有规定相关条款或者相关条款仅为原则性条款,很难满足湿地保护的需要。
在我国现行法律中,“湿地”一词已经出现在一些法律条文中。基于北大法宝法律数据库检索,在我国现行法律中,“湿地”一词共出现了11次,可以分为4种情形。其一,广义含义并给出明确界定,《海洋环境保护法》中3次提到的“滨海湿地”属于这一情形;其二,广义含义但未明确界定,通常指湿地生态系统,在《环境保护法》《森林法》中各出现1次;其三,狭义含义但并未明确界定,这里的“湿地”通常与“湖泊”等并列陈述,《水污染防治法》中1次、《农业法》2次;其四,狭义含义并专指用于净化水体、抑制烟尘的人工湿地,《水污染防治法》中2次、《大气污染防治法》1次。可见,我国法律中的湿地多为狭义湿地或人工湿地,只有《海洋环境保护法》《环境保护法》《森林法》中的湿地为广义湿地,且只有《海洋环境保护法》对“滨海湿地”进行了正式界定。可见,现行法律并未将“湿地”作为专门对象予以明确界定,也难以满足湿地保护的需要。
湿地保护目标的具体载体是湿地保护规划、各级湿地名录、湿地保护地体系。法律中应规定湿地保护目标确定、规划编制、名录确定、保护地设立的原则和程序。这些原则和程序的主要依据是国务院发布的《湿地保护修复制度方案》《全国湿地保护工程规划(2002—2030年)》、原国家林业局发布的《湿地保护管理规定》。这些文件法律位阶较低,难以满足湿地保护的需要。
湿地保护有时会损害相关权利人的合法权益,通常需要予以一定的补偿。现行法律法规中关于湿地生态补偿、甚至生态补偿本身的条款都较少。
在我国现行法律法规中,与生态补偿相关的条款可以分为三类。其一,一般性的生态保护补偿。《环境保护法》第三十一条规定,“国家建立、健全生态保护补偿制度”,这是针对一般生态环境保护的生态补偿。其二,针对特定生态保护情形的生态补偿。《海洋环境保护法》第二十四条、《水污染防治法》第八条、《水土保持法》第三十一条,分别针对海洋、水源保护区及上游地区、江河源头区与水源涵养区规定了要建立生态保护补偿制度,这些也多为原则性规定。其三,针对特定要素的生态补偿。例如,《土地管理法》第二条、第四十八条规定了征收或征用土地须予以补偿;《野生动物保护法》第十九条、《水生野生动物保护实施条例》第十条,都规定了因保护“法定保护的野生动物”而受到的损失,由地方政府补偿;《农业法》第六十二条规定“对在国务院批准规划范围内实施退耕(还湖、还湿地)的农民,应当按照国家规定予以补助”。
综合来看,由于湿地保护属于一般性的生态环境保护,有时与海洋、水源保护区、上游地区、水源涵养区等重叠,有时也涉及征收或征用土地、野生动物保护等,因此,现行法律中关于生态保护补偿的相关条款满足了一些湿地生态补偿方面的法律需求。但现行生态补偿相关法律条款较为原则,难以满足湿地保护的需要。
湿地修复是扩大湿地面积、改善湿地生态状况的必要举措。从法律角度来看,湿地修复包括两种情形:相关经济主体恢复湿地的法定义务和政府出资开展的湿地修复。
相关经济主体恢复湿地的法定义务,主要体现在湿地相关要素的法律条款中。当一些经济主体未经批准破坏相关要素进而影响湿地时,相关法律条款要求其恢复原状。《水法》第六十五条、第六十六条,《防洪法》第五十五条、第五十六条、第五十九条等对违法围湖造田、围垦河道、填堵河道沟叉等行为要求恢复原状;《海洋环境保护法》第七十六条对违法造成珊瑚礁、红树林等生态破坏的行为要求限期改正。不过,现行法律并未完整覆盖全部要素,一些要素的管理也并非以湿地保护为目标。
政府出资开展湿地修复的相关规定,也主要见于相关要素的法律中。《土地管理法》第四十条、《农业法》第六十二条规定了退耕还湿;《水污染防治法》第二十九条规定了开展湿地保护与修复;《海洋环境保护法》第二十条规定恢复海洋生态;《海岛保护法》第二十一条、第二十七条规定了填海连岛工程须进行生态修复。这些法律条款从不同的方面要求开展生态修复。但是,这些法律条款多为原则性规定,没有规定湿地修复的目标、规划、技术、资金、机制等方面的要求。综合可见,现行法律法规难以满足湿地修复的需要。
湿地保护基础管理,主要包括湿地的调查、监测、评估、宣教、国际履约等工作。自1992年我国加入国际《湿地公约》以来,这些基础管理主要由各级林业主管部门承担。这些工作仅由法律位阶较低的文件予以说明,在法律上很少有明确的法律规定,难以满足湿地保护的需要。
湿地保护保障条件即体制机制与资金保障。现行法律湿地保护体制机制与资金保障也仅通过一些法律位阶较低的文件予以说明,鲜有法律条款,难以满足湿地保护的需要。
湿地保护需要保护湿地所依赖的土地资源。《湿地保护修复制度方案》确定的湿地保护目标要求面积不减少,这就要求“完全禁止开发”,或者“有条件地开发并占补平衡”。湿地包括河流、湖泊、沼泽、近海与海岸等自然湿地和人工湿地,主要法律条款见表1。

第一,分析针对全部湿地的相关条款。其一,《土地管理法》适用于湿地中土地资源的管理。《土地利用现状分类》(GB/T21010—2017)归类为湿地的二级类主要属于农用地和未利用地。关于农用地,《土地管理法》第四条“严格限制农用地转为建设用地”,第四十四条、七十四条规定了审批手续及违法法律责任。因此,对属于农用地的湿地而言,只有经过审批才能转化为建设用地。关于未利用地,《土地管理法》第三十九条和四十条都鼓励在规划前提下开发,这与湿地保护的要求不一致。其二,《农业法》第六十二条也规定“禁止围垦…国家禁止围垦的湿地”,其第九十一条规定依相关法律追究违法者的违法法律责任。这是我国现行法律中唯一的“禁止围垦湿地”的条款,但是该条款只是重复了其他法律中的条款。
第二,分析针对湖泊、河流湿地的相关条款。其一,湖泊周边的保护性条款,《土地管理法》《水法》《防洪法》《农业法》《渔业法》均规定了“禁止围湖造田”,而且《水法》和《防洪法》还规定了违法法律责任。其二,河流两岸的保护性条款,《土地管理法》第四十条规定“禁止…侵占江河滩地”,但是没有违法法律责任条款;《水法》第四十条和《防洪法》第二十三条规定“禁止围垦河道”,也规定了违法法律责任,同时规定必要时经过批准可以围垦河道,不过没有占补平衡相关规定。其三,湖泊周边、河流两岸的利用性条款。《水土保持法》第十八条、《森林法》第四十三条、《渔业法》第十条分别鼓励营造植物保护带、造林绿化、渔业养殖。在这些利用方式下,湖泊周边、河流两岸的湿地生态系统将被改变,减少湿地面积。
第三,分析针对荒滩的相关条款。法律中并未对荒滩界定,荒滩可能包括湖泊周边滩涂、河流两岸滩涂、沿海滩涂等,多属于湿地的范畴。关于荒滩,《土地管理法》第四十一条鼓励利用“国有荒滩”,《森林法》第四十三条鼓励造林绿化,《水土保持法》第三十四条鼓励承包治理。可见,对于荒滩,现行法律主要是鼓励利用或从造林绿化、水土保持视角进行改造,这些都会影响自然湿地的生态状况。
第四,关于“城市河道沟叉、贮水湖塘洼淀”,《防洪法》第三十四条从防洪角度规定禁止填堵,且规定了违法法律责任。同时,也规定了可以在经过批准的情况下填堵,但无占补平衡规定。
第五,分析针对海岸与近海湿地的相关条款。保护性条款方面,《海洋环境保护法》规定了要保护重要湿地以及违法法律责任条款;《渔业法》第三十四条规定禁止围垦沿海滩涂;这些条款有助于海岸与近海湿地保护。利用性条款方面,《海岛保护法》《海域使用管理法》规定了填海围海审批及违法法律责任,但没有规定占补平衡;《防洪法》第十五条和第五十六条对入海河口围海造地及其违法法律责任进行了规定,也没有规定占补平衡;《渔业法》第十条鼓励滩涂养殖。这些法律条款鼓励或有条件批准开发利用海岸与近海湿地,但都无占补平衡规定。
第六,分析针对沼泽湿地的相关条款。在我国现行法律中尚无与“沼泽”直接相关的法律条款。《土地利用现状分类》将二级类“沼泽地”划为未利用地,而《土地管理法》第三十九条和四十条鼓励利用未利用地的条款将适用于沼泽湿地。
综上,现行法律在湿地土地资源管理方面,湖泊、河流、海岸湿地,具有较为完善的禁止开发性条款,同时也有一些渔业、水土保持、林业导向的鼓励开发条款;近海湿地,只有原则性的生态环境保护条款;沼泽、荒滩湿地,现行法律多作为未利用地而鼓励开发利用;河道、河口、填海、围海有审批后占用的规定,尚无占补平衡规定。现行土地相关法律法规,能满足部分类型湿地保护的需要,对于另外一些类型湿地保护不足,甚至存在鼓励开发利用的条款,仅能部分满足湿地保护需要。
湿地保护需要从水资源配置的规则和程序上为湿地确保一定的水量。
首先,水资源配置规则方面。《水法》第二十一条规定,“开发、利用水资源,应当首先满足城乡居民生活用水,并兼顾农业、工业、生态环境用水以及航运等需要”。《水法》第三十条、《水污染防治法》第二十七条均强调“维持江河的合理流量和湖泊、水库以及地下水体的合理水位”。可见,我国水资源配置仍然以生活、生产用水为主,对湿地等生态环境用水仅做了原则性规定。
其次,水资源配置程序方面。关于地区分配,各级政府及其水行政主管部门通过规划分配给所辖各个行政区域一定的水量(《水法》第四十五条),再根据年度预测来水量制定年度方案(《水法》第四十六条),每个行政区域再制定年度用水计划(《水法》第四十七条)。除了各级政府的水行政主管部门,发展计划主管部门也会参与地区年度用水计划制定。但是,湿地保护主管部门很难参与年度用水计划制定,也就较难从水资源使用计划中为湿地保护确保一定的水量。
综上,现行法律法规已经规定了水资源配置的规则和决策程序,但是水资源配置规则未充分考虑湿地保护对水量的需求,水资源配置的决策程序也未能包括湿地保护主管部门,较难确保湿地保护的水量需求。
湿地水污染来源于社会经济活动排放的各类废水。我国水污染防治的制度可以分为水功能目标规划、废水排放管控、新增水污染排放管控三个方面。
首先,水功能目标规划方面。水功能区划由水行政主管部门、环境保护行政主管部门制定(《水法》第三十二条),而水污染防治规划则由环境保护行政主管部门、经济综合宏观调控部门、水行政部门编制(《水污染防治法》第十六条)。法律上未明确规定湿地保护行政主管部门参与这些规划的编制,那么这些水质要求不一定能满足湿地生态系统的需要。
其次,废水排放管控方面。关于点源废水,我国已经建立了较为完善的排污许可制度和违法法律责任(《水污染防治法》第二十一条、第八十三条)。非点源废水则来自农村生活污水、种植业、家庭畜禽养殖、淡水水产养殖、海水水产养殖等。这些污染通常较难监测和监管,通常只能要求采用更为清洁的生产技术。《水污染防治法》第五十三条至第五十八条、《农业法》第六十五条、《渔业法》第二十条、《海洋环境保护法》第二十八条都要求相关经济主体采用更为清洁的生产技术以减少污染排放,但是基本没有规定违法法律责任,强制性不足。
最后,新增水污染排放管控方面。《水污染防治法》第十九条规定新增水污染排放项目须进行环境影响评价,这些项目如果涉及通航、渔业水域还需要征求交通、渔业主管部门的意见,但是湿地保护主管部门并未列入被征求意见的部门。
综上,在我国现有的关于湿地水污染管理的相关法律中,点源废水排放控制严格,非点源废水排放只有引导性规定;新增水污染排放项目环评也没有征求湿地部门意见;水功能区划、水污染防治规划的编制,也未明确规定湿地保护行政主管部门的参与。现行法律法规已经规定了湿地水污染管理的主要手段,仅能部分满足湿地保护的需要。
湿地保护与合理利用,意味着可以在不影响湿地生态系统功能的前提下合理利用渔业资源。有关条款主要见于《农业法》《渔业法》等法律。《农业法》第六十三条从总体上规定“执行捕捞限额和禁渔、休渔制度,增殖渔业资源,保护渔业水域生态环境”。《渔业法》具体规定了渔业资源利用的管理制度,包括捕捞限额制度(第二十二条)、捕捞许可证制度及违法法律责任(第二十三条、第二十五条、第四十一条、第四十二条)、禁渔区、禁渔期、捕鱼方式及违法法律责任(第三十条、第三十八条)。这些制度的主要目标是使得渔业有序发展,同时也促进了湿地保护,但有时与湿地保护存在冲突。因此,现行法律规定了关于渔业资源利用的相关制度,但是这些制度主要针对渔业发展目标,仅能部分满足湿地保护的需要。
湿地野生动物保护也是湿地保护的重要内容。主要包括《野生动物保护法》《农业法》《渔业法》等法律和国务院出台的行政法规《水生野生动物保护实施条例》。
现行法律法规已经建立了较为完善的野生动物保护制度。首先,保护对象方面,《野生动物保护法》第二条、《水生野生动物保护实施条例》第二条规定了保护对象,并分为国家重点保护野生动物、非国家重点保护野生动物(《野生动物保护法》第十条)。其次,针对国家重点保护野生动物,制定了“禁止猎捕、杀害”的法律条款及其违法法律责任(《野生动物保护法》第二十一条、第四十五条);针对非国家重点保护野生动物,制定了持狩猎证猎捕的规定及其违法法律责任(《野生动物保护法》第二十二条、第四十六条)。针对水生野生动物保护,《农业法》第六十四条、《渔业法》第三十七条规定了重点保护部分水生动物的原则,《水生野生动物保护实施条例》第十二条、第二十六条规定了禁止捕捉国家重点保护的水生野生动物及其违法法律责任。此外,《刑法》第三百四十一条还规定了“非法猎捕、杀害珍贵、濒危野生动物罪”。可见,现行法律法规能否满足湿地野生动物保护的需要,主要取决于湿地保护中需要保护的野生动物是否列入了现行法律规定的保护对象。因此,现行法律法规基本满足湿地野生动物保护的需要。
湿地野生植物保护与湿地野生动物保护的情形类似。我国尚未出台野生植物保护的法律,法律位阶最高的是行政法规《野生植物保护条例》。
现行法规主要保护一部分需要保护的野生植物。《野生植物保护条例》第二条、第十条规定了保护对象,分为国家重点保护野生植物和地方重点保护野生植物。《野生植物保护条例》第十六条规定“禁止采集国家一级保护野生植物”,“采集国家二级保护野生植物的”须申请采集证;第二十三条规定了违法法律责任。此外,我国《刑法》第三百四十四条规定了“非法采伐、毁坏国家重点保护植物罪”。现行野生植物保护制度能否满足湿地野生植物保护的需要,主要取决于湿地保护中需要保护的野生植物是否列入了《野生植物保护条例》规定的保护对象。因此,现行法律法规基本满足湿地野生植物保护的需要。
湿地保护需要严格管控外来物种。有关条款主要见于《环境保护法》《海洋环境保护法》《农业法》《野生动物保护法》《渔业法》等法律。
现行法律外来物种相关条款主要包括原则性条款和具体条款。原则性条款方面,多部法律规定了引进外来物种时应避免造成生态系统破坏(《环境保护法》第三十条、《海洋环境保护法》第二十五条、《农业法》第六十四条)。具体条款方面,关于野生动物物种的引进,《野生动物保护法》第三十七条、第五十三条、第五十四条规定了引进批准、禁止进入野外的规定以及违法法律责任;第三十八条还规定了不当放生野生动物的法律责任。关于水产苗种的进口,《渔业法》第十六条、第四十四条规定了审批程序及其违法法律责任。
可见,关于外来动物物种的引入,我国已经建立了较为完善的审批、管理程序。关于野生植物物种的引入,现行法律规定较少。关于水产苗种的进口,也建立了较为完善的管理制度。综合来看,现行外来物种管理的法律法规,基本能满足湿地保护的需要。
综合前述分析,湿地保护各个方面法律需求的满足情况汇总如表2所示。在13个方面的法律需求中,现行法律满足程度为“基本满足”的有3个方面,满足程度为“部分满足”的有4个方面,而满足程度为“难以满足”的有6个方面。
基于前述分析,针对我国湿地保护立法,本文提出以下三点建议:
(1)湿地保护立法应从政府的角度考虑如何开展湿地保护管理,而不仅仅是为湿地保护主管部门立法。湿地保护,需要湿地要素相关主体的行为符合保护目标,需要相关部门规范这些行为。为此,湿地保护立法应该为相关管理部门按照湿地保护目标规范各种行为提供法律依据。实践中,我国已针对很多湿地要素建立了法律和管理体制。如果仅仅在现有的法律体系和管理体系下为湿地保护立法,那么立法空间十分有限,很难实现预期保护目标。
(2)湿地保护立法对于不同满足程度的方面应采取不同的立法策略。首先,“难以满足”的6项是湿地保护立法的重点。湿地保护目标与规划、基础管理、体制机制与保障条件3个方面,已有政府部门发布的一些规范性文件,这些方面具有现实可行性,只是法律位阶较低,立法策略是将相关内容引入湿地保护立法。湿地修复方面,现有法律法规涉及很少,但是这主要规范政府行为,立法策略是制定相关的原则性条款。生态补偿方面,现行法律有一些原则性规定,鉴于生态补偿本身的复杂性,湿地生态补偿也宜采用原则性条款。湿地范围界定,争议较大,一种可以考虑的立法策略是,湿地范围界定采用《湿地公约》中较为宽泛的定义,但是各类湿地的管理分别由不同的部门主管。其次,对于“部分满足”的4项,需要做好与现行法律法规的衔接工作。湿地土地资源管理方面,相关法律条款甚多,有一致的、空白的、冲突的,对于冲突的条款需要调整,主要包括对沼泽、荒滩等湿地的鼓励开发条款;对于空白的条款则需要补充,主要包括湿地占补平衡等。剩余3项主要针对湿地的水资源、水污染、渔业资源,现行法律已经建立了相应的管理手段,湿地保护立法需要引导这些管理手段满足或兼顾湿地保护的需要。最后,对于“基本满足”的3项,即野生动植物保护与外来物种管理,这些方面的管理手段与湿地保护目标一致,对于湿地保护需要但是现行法律未涉及的,予以补充规定即可,主要包括将湿地保护中需要保护的野生动植物物种纳入相应的动植物保护名录等。
(3)湿地保护立法应重点构建保护管理体制机制。湿地生态系统包括多种要素,并且一些要素的管理需要较高的专业性,这就使得湿地保护必须由多个部门共同管理。湿地中土地资源、水资源、水污染、动植物等要素对于湿地而言具有几乎同等重要的作用,这就使得“一个部门综合协调、多个部门分部门实施”的管理体制较难奏效。因此,湿地保护需要在政府层面成立以相关部门为组成单位的综合协调机构,该机构将确定湿地保护目标、规划、各项要素的管理要求等,进而由各个要素管理部门具体实施,才能较好地达成预期保护目标。