重磅丨“碳达峰、碳中和”二十大趋势研判

2022-05-09

“实现碳达峰、碳中和是一场广泛而深刻的经济社会系统性变革,要把碳达峰、碳中和纳入生态文明建设整体布局,拿出抓铁有痕的劲头,如期实现2030年前碳达峰、2060年前碳中和的目标。”


在“碳达峰·碳中和”日益成为全球新的政治认同和国际政治经济利益博弈手段的情况下,中国提出的“30·60”目标将对全球政治经济格局带来深刻的变化。中信建投证券研究部重磅推出“碳达峰、碳中和”二十大趋势研判:

研判一:未来40年中国的能源、产业、消费和区域结构将发生重大的调整


研判二:碳交易和碳市场的发展

研判三:减少建筑物碳排,打造绿色建筑

研判四:长期储能规模的爆发依赖于高比例可再生能源电力风电、光伏的应用

研判五:硅铁:碳中和背景下下一个受益品种

研判六:运输领域电气化,产业链深度变革

研判七:低排放的工程机械

研判八:工业加速节能减排

研判九:碳中和带来海缆需求持续增长

研判十:光伏技术迭代加速,推荐电池设备、HJT电池组件、硅料与大尺寸硅片龙头

研判十一:新能源车推动交通领域减排

研判十二风电效率提升推动经济性改善

研判十三:核电设备细分赛道涌现新的活力


研判十四:严控电解铝产能总量,水电铝和再生铝受益


研判十五:高能耗行业新一轮高质量供给侧改革

研判十六:碳中和带来低碳新材料长期发展机遇

研判十七:煤化工企业开启高效化、低碳化进程

研判十八:电力行业脱碳将是碳达峰碳中和的胜负手,关注零碳电力

 研判十九:CCS+森林碳汇将最终实现碳中和

 研判二十脱碳对海运首当其冲,利多LNG板块
研判一、未来40年中国的能源、产业、消费和区域结构将发生重大的调整

(1)能源结构方面,为实现“碳中和”,光伏、风能等清洁能源在能源中的比重将大幅提升,预计整体比重将从目前的10%以内提升至70%以上,平均每年提升1.5至1.6个百分点的比重。

(2)产业结构方面,将从碳排放和碳吸收两个方面产生影响。从碳排放看,能源的制造业属性凸显,新能源产业链比重上升;清洁设备及环保产业需求长期向好,产业比重上升;新能源汽车行业替代传统汽车行业。从碳吸收看,森林相关产业比重将进一步提高。


(3)消费结构方面,新能源汽车、智能家居消费普及。


(4)区域方面,能源中心将由中部地区(山西、陕西、内蒙古)向东部沿海和西部地区扩散,西部将成为重要的能源中心。

从我国的能源结构和产业结构来看,发展新能源是降低碳排放的第一驱动力。但是我们应该看到,在一个长期战略的影响下,其经济结构调整的路径并不是线性的。在环保力度增强的情况下,去除周期行业中的过剩产能是一个现阶段可行的选择。随着供给的收缩,价格抬升,行业内部具有优质产能的标的将受益。另一方面,现有比较成熟的降低周期行业能耗及排放的环保企业也将受益。


研判二、碳交易和碳市场的发展


“十三五”期间,国内碳市场建设发展较快。2016年国务院发布的《“十三五”控制温室气体排放工作方案》中明确建设和运行全国碳排放权交易市场,主要措施有三点:1.建立全国碳排放权交易制度;2.启动运行全国碳排放权交易市场;3.强化全国碳排放权交易基础支撑能力。

目前,国内碳交易的形式主要是配额交易,政府对相关的产业或企业规定对应的排放量,企业可以根据自身状况,出售或者购入排放权,整体来看,我国碳交易市场建设并不完善,和西方欧美国家相比尚存在比较明显的差距,相关制度有待进一步完善:

统一配额分配方式等标准体系。目前,各试点配额分配的总量比较宽松。许多控排单位甚至出现配额过剩的情况,再加上存在配额抵消机制,导致碳交易价格过低。另外,地方配额总量扣除免费分配后的部分,可由地方政府通过拍卖或固定价格出售的方式进行有偿分配,有偿分配的方式和标准由地方确定。因此,配额总量分配的地区偏向性会导致各地区配额有偿分配成本存在差异。在全国碳市场的建设过程中,有必要限制有偿分配的方式和标准,统一采取拍卖进行有偿分配。同时,各地配额拍卖向外地企业开放能统一不同地区企业获得配额的实际成本。

增强碳交易市场的透明度。我国碳交易市场的信息不透明,企业不愿意公开碳排放、碳配额总量、配额方案以及交易数据等信息,导致各企业信息获取不及时,不能作出有效的交易决策。不透明的碳交易市场信息,使交易双方不能确定公平合理的市场定价,大大增加了交易成本,降低了交易效率,导致中国的碳交易市场缺乏流动性,市场发展缓慢。我国需要进一步提高信息透明度,除了在各试点范围内公布碳交易计划、管理措施等政策工具的实施外,还应向社会公开企业排放控制的关键数据、配额总量和配额分配情况。获得充足、可靠的信息,确保企业有效参与碳市场交易,提高碳交易市场的交易效率。

进一步发展碳期货等金融衍生品。碳排放交易市场正在向金融市场的方向发展。从欧盟的经验来看,碳市场初期以现货产品为主,之后向碳期货产品发展。碳期货可以长期持续地给予投资者稳定的价格预期,标准化的期货产品也可以降低法律风险,及时发送市场信号。建立碳排放权交易期货市场,一方面有利于投资者预判交易价格,从而提高交易市场活力;另一方面能够促进我国形成独立自主的碳排放权交易价格机制,争取碳排放权交易定价权,增强国际竞争力。



研判三、减少建筑物碳排,打造绿色建筑


2018年全国建筑全过程碳排放总量为49.3亿吨CO2,占全国碳排放的比重为51.3%。全过程能耗总量为21.47亿吨,占全国能源消费总量比重为46.5%。随着城市化进程的加快,在现有行业趋势下我国的建筑能耗还将持续增高,阻碍碳达峰和碳中和目标的实现。推行绿色低碳建筑将是建筑行业节能减排工作的重点之一。


绿色建筑比例不断提高,未来将成为行业主流。绿色建筑定义为在全寿命期内,节约资源、保护环境、减少污染,为人们提供健康、适用、高效的使用空间,最大限度地实现人与自然和谐共生的高质量建筑。绿色建筑旨在减少建筑物能耗,缓解能源危机,在为人们提供舒适、环保的工作或居住环境的同时,减少城市发展对生态的负面影响,诸如二氧化碳排放和城市热岛效应。我国于2006年开发了自己的国家绿色建筑评价标准,即三星标准(TSP)。截至2018年底,全国获得绿色建筑评价标识的项目累计达到1.3万个,建筑面积超过14亿平方米,全国城镇累计建设绿色建筑面积超过32亿平方米,2018年当年绿色建筑占城镇新建民用建筑比例达到56%。


根据最新发布的《绿色建筑创建行动方案》中提出的目标,到2022年,当年城镇新建建筑中绿色建筑面积占比达到70%。预计到2030年,绿色建筑面积将占到新建面积的90%以上,有效支持建筑行业节能减排,助力碳达峰和碳中和目标的实现。



研判四、长期储能规模的爆发依赖于高比例可再生能源电力风电、光伏的应用

未来储能行业前景乐观。短期,储能规模的增长和储能助力可再生能源消纳、储能参与辅助服务等内容相关。国家电网表示,未来5年,国家电网公司将年均投入超过700亿美元,推动电网向能源互联网升级,促进能源清洁低碳转型,助力实现“碳达峰、碳中和”目标。同样在2021年初,青海省对“新能源+储能” 、“水电+新能源 + 储能”项目中自发自储设施所发售的省内电网电量,给予每千瓦时0.10元运营补贴,同时,经该省工业和信息化厅认定使用本省产储能电池60%以上的项目,在上述补贴基础上,再增加每千瓦时0.05元补贴。


援引中关村储能联盟的研究结果,保守场景(年复合增长率55%左右)、理想场景(年复合增长率有望超过65%)下,电化学储能装机规模(基本假设为电化学储能是储能规模提升的主体)分别约为15GW以上和接近24GW。中长期,我国长期储能规模的爆发必然依赖于高比例可再生能源电力风电、光伏的应用,所以风光的实际规模变化情况就是储能规模估计的关键点。彭博估计,到2050年,全球储能累计装机规模将达1600GW以上(并未假设净零,所以碳排放的严格限制事实上可以推高此估计)。


在储能电池应用上,建议关注电池龙头企业宁德时代、比亚迪、亿纬锂能等。在可再生能源与储能协同上,建议关注阳光电源。在储能与氢产业链结合上,建议关注氢能和燃料电池龙头亿华通。


研判五、硅铁:碳中和背景下下一个受益品种
内蒙古十三五的能耗双控效果更差,并且硅铁在钢铁种成本占比更高,因此我们认为相较于山东省控制焦炭产量而言,内蒙控制硅铁产量会更为严格。相关政策一旦得到严格执行,硅铁的价格弹性更甚于焦炭,一旦硅铁产量下降,刚性的下游需求会成为价格上涨的有力支撑。并且硅铁的生产成本相对固定,价格上涨必然加大利润空间。

两大硅铁龙头生产企业均位于内蒙古产区,鄂尔多斯年产能有160万吨,君正年产能30万吨,剩余产量由其他小厂贡献。鄂尔多斯单家企业的产能占全国产能的30%。鄂尔多斯目前共有100多台矿热炉,分布在青海和内蒙地区。内蒙地区约有60台,产能120万吨;青海地区约30多台,产能40万吨。其中25000kVA以下占比25%。

综合来看,我们认为本次硅铁的涨价至少是2000元以上的量级,向上的弹性极高。从被划入落后产能的量级来看,内蒙地区硅铁在产产能低于25000kVA矿热炉占据70%左右,内蒙古产量又占到了全国的37%,相当于25%以上的在产产能被划入了落后产能,占比极高。


从成本推升逻辑来看,被划分为限制类的硅铁企业,每吨成本会上升800元;被划分为淘汰类的,每吨成本则会上升2400元,价格涨幅也在2400元以上才能消化本次的电力提价影响。从下游接受程度来看,硅铁的主要下游是钢材冶炼。单吨钢铁消耗硅铁4kg左右,现价成本在30元左右,即使硅铁价格翻倍,下游的接受度也会很高。



鄂尔多斯:硅铁龙头弹性充足,氯碱化工扩产,顺周期受益者。


公司硅铁产量160万吨左右,占到了全国产量的30%以上,是毫无疑问的硅铁龙头。同时,公司拥有煤炭和自备电厂,电力成本0.25元,具有极大的成本优势并且不受电力调配影响,硅铁涨价2000元单吨的毛利就能翻两倍弹性极大。另外,公司2020年PVC二期逐步投产,有效产能从40万吨增加到80万吨,逐步满产过程中也贡献了极大的业绩增量。而羊绒服装业务也有望随着疫情好转逐步恢复外销份额。公司三大主营业务都具有明显的顺周期特性,硅铁的价格弹性和PVC的产量弹性贡献了较大的业绩增量。



研判六、运输领域电气化,产业链深度变革


电动车市场化将代替政策成为新的驱动力。随着纯电动乘用车的市场化以及成本下降, 2020年电动车销量增速开始回升。迎来市场化驱动为主时代,电动车车型更丰富,其中高端智能化车型消费者价格敏感度较低,而低端车型则在满足日常需求后把价格做到很低,如五菱宏光mini仅售2.88万元起,续航也能达到170km,价格因素已不再制约电动车的发展。


图片

纯电动重型卡车渗透率低于1%,发展空间巨大。重型卡车单次行驶里程高、载重量大等属性使得其对电池的续航里程、充电时间、工作温度等性能参数要求严苛,因此纯电动重型货车渗透率也一直低于1%。


纯电动重卡优势众多,成诸多厂商研发重点。纯电重卡污染小、运行成本比传统重卡低50%以上,许多厂商已对纯电重卡有了详细的发展计划,宁德时代已经与戴姆勒、一汽解放签订合同,助力纯电重卡发展。重点推荐先导智能、杭可科技、赢合科技等。



研判七、低排放的工程机械
目前,工程机械厂家开始把节能减排的探索放在元件级技术(发动机电子控制技术、新型电子插装结构多路阀、机械-液压无级变速器)、系统级技术(新型传动形式、DCC直驱液压技术)、新能源工程机械(新能源技术、混合动力技术)并且取得了良好的节能效果,实现了环保目标。
工程机械龙头企业在电动化领域研发实力更强,布局更早,将引领行业进步与变化,重点推荐三一重工、中联重科、徐工机械。



研判八、工业加速节能减排

在碳达峰的背景下,我国工业将加快节能减排改造。从具体措施来看,我国工业节能减排主要通过传统工业领域系统改造、高耗能通用设备改造、余热余压高效回收利用、碳封存与捕捉等措施来实现节能减排。


工业余热利用有望快速发展,带动相关设备投资。目前工业余热回收的路径主要有热交换、热工转换、热泵等。热交换是不改变热能,直接进行热量传递,投入成本低,应用广泛;热工转换是将热能转换为动力输出,多用于中温余热的收集;热泵可将热能直接用于供热等,主要用于低温余热收集。工业余热利用对应的设备有各种换热器、蒸汽发电系统、热泵等。


作为主要碳排放源的工业领域,将迎来长期的节能减排升级改造,建议关注杭锅股份、陕鼓动力、双良节能、开山股份等。


研判九、碳中和带来海缆需求持续增长

在“3060”目标背景下,我们建议重点关注海上风电产业链。海上风电产业链主要包括如下环节:上游配件及材料,主要包括叶片、塔筒、轴承、齿轮箱、电控系统等;中游风电主机、海底电缆及海上风电施工;下游海上风电运营。中天科技与亨通光电业务范围涵盖海缆生产、风机吊装及海缆敷设等。从成本构成来看,风机及塔筒、建设安装费用、海缆费用(站内海缆+送出海缆)、相关电气设备(升压、换流)、其他费用(海地使用费、利息等)成本占比分别约为45%、35%、8%、5%、7%。



“十四五”期间新增海上风电装机容量测算:浙江、江苏两省对“十四五”期间装机量已有明确规划,预计新增装机分别为5GW、12GW;对于广东、广西、福建、山东提出了更远期规划的省份,我们按建设进度平均推进测算“十四五”期间装机量,预计新增装机分别为8GW、8GW、3GW、5GW;上述省份装机量合计约41GW,如果加上辽宁、上海等有规划但未给出具体装机量的省市,我们预计“十四五”期间中国将新增海上装机容量超过45GW,平均到5年,则年均9GW。考虑到中国2020年新增海上风电装机容量约3.06GW,这意味着未来市场空间广阔。


而从海上风电施工周期来看,这部分新增装机大概率会在2020-2023年之间开工。我们建议重点关注海上风电产业链,尤其是可以提供海底光电复合缆、高压电缆的公司。



研判十、光伏技术迭代加速,推荐电池设备、HJT电池组件、硅料与大尺寸硅片龙头


“十四五”期间中国年均光伏装机容量将达到70-90GW的规模,海外装机随组件价格下降会稳步提升。投资逻辑:(1)抓技术升级。从关键程度看,电池>硅片>硅料>组件。电池环节P型转N型是必然趋势,异质结最具量产可能性。硅片210/182大尺寸趋势明确。硅料西门子法是主流,流化床仍需跟踪;(2)抓供需。从供需紧张度看,硅料最紧,其次硅片。电池、组件格局相对分散。电池设备龙头、HJT电池组件龙头、硅料龙头、大尺寸硅片龙头具备很好的投资价值。


图片


展望未来,我们认为光伏行业最值得期待的变革在于电池环节将由P型电池转向N型电池,其中异质结电池以其效率高、降本潜力大,最有潜力成为光伏行业下一个大风口。我们预计2021年行业降本仍将持续,产业推进势头将会更加强劲。


图片


未来1-2年内,在同样的硅片尺寸条件下,异质结的单瓦成本会不断逼近PERC电池,当两种电池的价差、成本差缩小到一定程度,异质结电池市场需求将被充分激活,形成不可逆趋势。



研判十一、新能源车推动交通领域减排
2020年,全国新能源汽车整体销量为136.7万辆,在整体汽车销量中的渗透率为5.4%。我们预计,2021年全国新能源汽车销量有望达到193万辆,同比增长41%,同时动力电池装机容量预计为94.10GWh,相比于2020年提升50%。另外,根据《节能与新能源汽车技术路线图2.0》,2025、2030、2035年我国的新能源汽车在整体汽车销量中的渗透率规划将分别达到20%、40%、50%,同时我们假设国内汽车整体销量未来几年维持2-3%的增速,那么2030、2035年全国新能源汽车销量将分别达到1323.4万辆、1826.4万辆。

在下游新能源汽车持续快速放量的背景下,动力电池环节也将迎来快速增长。并且随着制作工艺技术的不断进步,电池能量密度以及单车带电量有望不断提升,从而推动动力电池装机量实现更快速的增长。



投资逻辑:(1)抓龙头。电池龙头和中游材料龙头具备更强的议价能力和盈利能力;(2)抓海外市场。电池和材料企业在海外供应链中的价格比国内更有优势,同时海外头部电池企业放量显著;(3)抓业务拓展。部分电池及材料企业,兼顾动力与消费领域,还有部分企业拓展到48V系统领域,持续增长能力强劲。电池、隔膜、正极、负极、前驱体、电解液龙头、结构件龙头具备很好的投资价值。


推荐:亿纬锂能、宁德时代、恩捷股份、星源材质、璞泰来、中科电气、正极龙头、格林美、南都电源、天赐材料、新宙邦、科达利、湘潭电化、德方纳米、华友钴业、欣旺达、孚能科技。

研判十二、风电效率提升推动经济性改善


根据“十四五”规划,我国“十四五”期间规划风电装机2.9亿千瓦,以此推算每年新增风电装机量超0.5亿千瓦。


风电产业链:风电行业产业链主要包括原材料企业、零部件制造商、风电整机制造商、风电运营商四大环节。


国内风电整机市场(含原材料及零部件)规模超千亿,行业集中度高。从风电场资本开支构成来看,国内风电整机市场(含原材料及零部件)规模超千亿元。风电场资本开支由风电整机、系统平衡(电气基础设施、组装和安装)以及财务费用(保险、建筑融资等)组成,其中陆地风电场资本开支中风电整机投入占比约65-70%,以此推算,国内风电整机市场(含原材料及零部件)规模超千亿元。重点推荐风电整机龙头金风科技。




研判十三、核电设备细分赛道涌现新的活力


核能发电在总发电量中占比逐年提升,装机量持续多年增长。2011-2020年,核电装机容量由1257.21万千瓦增长至5102.8万千瓦,复合增速达到16.84%。

核电设备整体竞争格局较为稳定,细分领域市场涌现新的活力。整体来看,核电设备市场处于寡头垄断市场,东方电气、哈尔滨电气是市场的主要参与者,其中核岛设备领域以东方电气等技术和实力为国内最强,常规岛设备领域三大动力集团平分秋色。从细分领域来看,阀门、安全壳、主泵泵壳、控制棒驱动机构等细分领域中近年来开始涌现出江苏神通、应流股份等具有活力的民营公司。



研判十四、严控电解铝产能总量,水电铝和再生铝受益
电解铝具有高耗能属性,生产一吨电解铝耗电13500度,中国发电主要为火力发电,对应单吨电解铝产生碳排放量为11.2吨;水电铝项目采用水利发电的清洁能源,可实现“零碳排放”;再生铝由于利用废铝进行冶炼,单吨电解铝碳排放为0.23吨;有色金属工业协会将推动实现以电解铝行业为重点的“碳中和”,严控电解铝产能总量,水电铝和再生铝相关标的有望受益。


图片


水电铝:建议关注有水电铝产能的相关标的,建议关注中国宏桥,已建成水电铝产能33万吨,在建170万吨水电铝产能,根据Wind一致预期,预计2021-2023年公司归母净利分别为144、158和189亿元,对应PE分别为6.2、5.7和4.7倍;


再生铝:看好再生铝行业,看好产能扩张较快的标的,建议关注顺博合金(现有产能41,在建产能25)、明泰铝业(现有产能30,在建产能38)、四通新材(现有产能43万吨)、永茂泰(现有产能22.5万吨)和宏创控股(现有产能10万吨,在建产能10万吨)。



研判十五、高能耗行业新一轮高质量供给侧改革

碳中和背景下,相关高能耗子行业或将受到重点限制,或将在未来数年内相继触及产能“天花板”。利好行业存量产能、行业内的高效低耗优质企业以及低碳相关材料生产企业有望持续受益。


根据计算结果,单位GDP碳排放居于前列的基础化工产品分别是煤制乙二醇、煤制甲醇、合成氨、工业硅、电石、烧碱、黄磷、MTO、纯碱。集中在低附加值的大宗化工品,基本上与电耗高/电力成本占比高的产品相吻合。同时,也与内蒙古给出的禁止新建产能的化工品清单基本吻合。



我们认为伴随各省市地区碳中和相关政策的逐步落地,有望为传统子行业带来长达十年以上的行业刚性供给制约,此类产品全国产能很可能在达到峰值后开始稳定或下降


具体子行业方面,结合前文对各产品的能耗和碳排放总结,我们筛选出可能受到碳中和较大影响、行业基本面又向好的子行业,主要包括氯碱、纯碱、工业硅等。氯碱:电石或将成受碳中和影响最大品种;内需旺盛增长,高景气有望维持;纯碱:低附加值高碳排;供需持续趋紧,价格筑底反弹,中枢有望较高水平;工业硅:电耗极高,火电扩产刚性受限;下游光伏快速发展拉动需求。


推荐新疆天业、合盛硅业、中泰化学、三友化工等。



研判十六、碳中和带来低碳新材料长期发展机遇


光电和风电是清洁能源首选,未来仍大有可为,上游相关材料迎长期发展机会;“降能耗”为另一方向,相关细分新材料机会或将迎需求旺盛增长。


(1)生物基新材料:高价值单品频出,行业发展方兴未艾。标的方面,推荐关注味精及饲料用氨基酸龙头梅花生物、PLA国内先驱金丹科技、生物基长链二元酸及生物基聚酰胺龙头凯赛生物等。


(2)降耗减排材料:关注聚氨酯保温材料的“节流”作用。重点推荐规模、技术、成本都全球领先的聚氨酯龙头万华化学。


(3)新能源产业链:光风新能源大发展,关注对应的上游材料龙头。化工领域,长期受益于该趋势的主要是光风新能源上游材料,光伏上游材料领域,推荐eva光伏材料龙头联泓新科、以及工业硅龙头合盛硅业、风电上游材料领域,推荐风电叶片材料-玻纤龙头中国巨石、EVA胶膜-福斯特;关注风电复合材料龙头-双一科技。



研判十七、煤化工企业开启高效化、低碳化进程


1、优质煤化工企业可以通过多种其他方式调节合成气碳氢比例,降低变换环节的碳消耗:以宝丰能源为例,早于数年前,公司已开始规划并随后建设太阳能电解水制氢储能及综合应用示范项目,即“绿氢”项目。绿色制氢项目虽然成本高于合成气制氢,但对于降低碳排放有重要意义:宝丰能源煤气化初级产品几乎全部为甲醇,其碳氢比为1:4(按原子量计算),而合成气的碳氢比仅为约1:2,若通过绿氢项目制取额外所需的氢气,便将大幅降低煤化工变换环节的碳消耗。


2、优质煤化工企业效益远远优于行业一般水平,在获取新建能源指标和潜在的碳排放权交易方面都有优势:对于煤炭资源丰富、其他工业不甚发达的多个地区而言,即使在碳中和相关政策不能新建传统煤化工项目,也仍然需要通过煤炭转换实现经济增长,这时,将稀缺的煤化工指标给予优质的新型煤化工企业就是不二之选,就如同宝丰能源落地内蒙的400万吨煤制烯烃项目。此外,未来如果碳排放交易在全国范围内推行,效益好的煤化工企业也可通过碳交易的方式获取进一步产能扩张的权利。


3、优质企业有更好的气化工艺,碳转换率更高、煤炭单耗更低,无形之中都降低碳排放:先进的气流床煤气化工艺,不但对原料煤品质要求更低,碳转换效率也更高。以华鲁恒升为参考,其制造单位合成气消耗煤565kg,远低于固定床工艺690-690kg的消耗。另以宝丰能源为参考,据公开披露资料,公司CTO路线煤醇比1.5、甲醇单耗2.89,这些都提供了潜在的碳排放降低。另外,更加改良的甲醇洗环节工艺也将有效降低煤化工生产工艺中产生的碳排放。


图片


在这一条主线上,我们建议重点关注虽处于传统行业,但持续引领行业高效化、低碳化进程的领跑企业。重点推荐老牌煤化工白马华鲁恒升(煤化工工艺深度挖潜技改、成本优势极强,柔性生产使得副产物充分利用、最大限度降低碳排放),以及新型煤化工龙头宝丰能源(拥有稀缺煤化工新建项目指标,成本优势极强、效益突出,通过建设绿氢项目调节合成气比例降低碳排放)。



研判十八、电力行业脱碳将是碳达峰碳中和的胜负手,关注零碳电力


目前我国电力行业碳排放量居于各行业之首,当前我国碳减排最迫切的需求在于通过清洁能源发电替代燃煤发电。依据我国电力供需平衡模型,我们预计2030年前后我国燃煤发电装机有望达峰,峰值为12.9亿千瓦,此后装机规模及利用小时均逐步下降;2060年风电及光伏装机占总装机比重有望超过70%。由于风光装机占比提升对电网稳定运行提出了更高要求,我们判断未来电力辅助服务市场及储能装置均有进一步提升空间。根据我们的2060年日度电力负荷平衡模型测算, 2060年储能装机有望占发电侧总装机的19.9%,成为电力系统中不可或缺的组成部分。


我们预计随着电气化率提升至70%的水平,未来主要的终端用能将会以电力为主,这也是为什么我们认为电力行业脱碳是碳中和能否实现的关键。零碳电力中,光伏和风电当然是绝对的主力,同时水电、核电等零碳电力也会成为非化石能源重要的组成部分。建议大家重点关注新能源运营企业福能股份龙源电力(H),水电龙头长江电力,核电装机有确定性成长的中国核电和中国广核


图片


研判十九、CCS+森林碳汇将最终实现碳中和


综合来看,结合BP、发改委能源研究所、国网能源研究院及能源转型委员会等权威机构的预测,我们认为中国工业、建筑和交通部门最终实现脱碳在经济及技术上是完全可行的。依托我国在风电、光伏、核电等清洁能源发电产业链上的优势,我国清洁能源装机有望快速提升,有效降低电力行业的碳排放总量。此外,即便考虑保障电力供应所需的调峰机组和储能设施的成本后,得益于未来新能源装机成本的快速下降和储能装置规模化带来的降本效应,以新能源电力为主的电力系统有望在2030年代中期就完全可以与基于化石燃料的系统相竞争,因此我国电力行业的长期边际减排成本将为零甚至为负值。


与此同时,得益于廉价的可再生能源电力的供应,其他行业的生产流程也将加速电气化,降低对于化石能源的依赖。最终剩余的难以避免的少量二氧化碳排放将通过CCS及森林碳汇予以最终抵消。根据我们模型测算,预期2060年我国二氧化碳排放量约为13.8亿吨,前述我们估算未来我国年化森林碳汇为9.75亿吨,则届时我们仅需要4.05亿吨的碳捕捉+碳封存的产能即可实现碳中和。


进一步分析来看,对于难脱碳领域的二氧化碳脱除有可能导致其中间产品价格提升很大。尽管其对GDP总量或消费者生活水平影响相对有限,但其仍有可能对具体企业经营造成一定不利影响。例如,钢铁生产脱碳可能会使每吨钢铁的成本增加 20%,但对于完全使用零碳钢铁的汽车而言,制造成本增量将不超过目前普通汽车价格的1%。未来我国有望通过逐步建立国内碳定价体系并建立各国碳价的互联机制,合理平衡脱碳成本及森林碳汇、CCER等机制的价格体系,避免相关企业在脱碳进程中在国际竞争力上受到削弱。



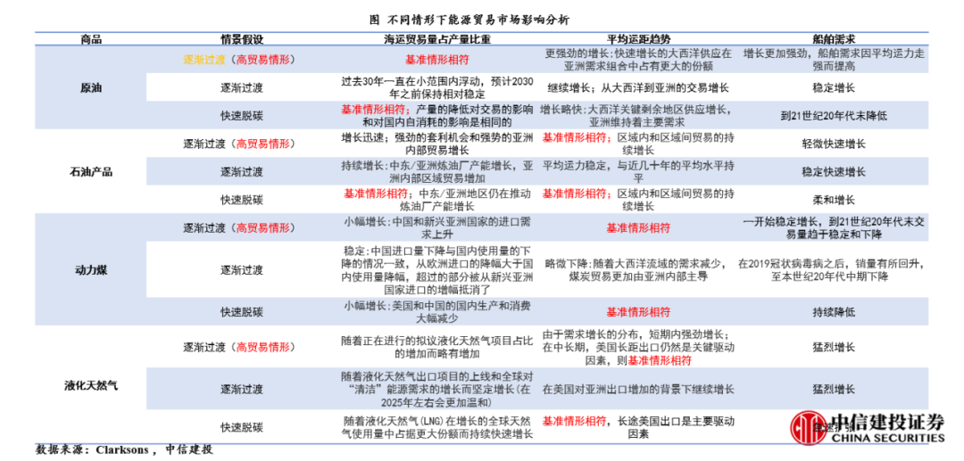
研判二十、脱碳对海运首当其冲,利多LNG板块


2019年全球海运贸易量达119亿吨,动力煤为10.2亿吨,占比8%,原油20亿吨,占比17%,成品油10亿吨,占比9%,LPG为1亿吨,占比1%,LNG为3.56亿吨,占比3%。能源贸易合计为45亿吨,占比38%。从能源结构转化趋势看,动力煤存在下降趋势,利空干散货板块;LNG存在占比提升,利多LNG板块。


2030年原油在快速脱碳背景下,海运贸易量在达到峰值后会逐渐下滑。动力煤在渐变和快速脱碳背景下也会出现下滑趋势。LNG的确定性较好,无论在哪种情景下,海运贸易量都出现大幅度上涨。


图片