行业观察 | 37项技术!生态环境部发布2020年《国家先进污染防治技术目录(固体废物和土壤污染防治领域)》

2021-01-28

中华人民共和国生态环境部

公   告
2021年  第3号
为贯彻《中华人民共和国环境保护法》《中华人民共和国固体废物污染环境防治法》和《中华人民共和国土壤污染防治法》,推动固体废物和土壤污染防治领域技术进步,满足污染治理对先进技术的需求,我部组织征集并筛选了一批固体废物和土壤领域污染防治先进技术,编制形成2020年《国家先进污染防治技术目录(固体废物和土壤污染防治领域)》(见附件),现予公布。
附件:2020年《国家先进污染防治技术目录(固体废物和土壤污染防治领域)》
生态环境部
2021年1月25日


2020年《国家先进污染防治技术目录(固体废物和土壤污染防治领域)》

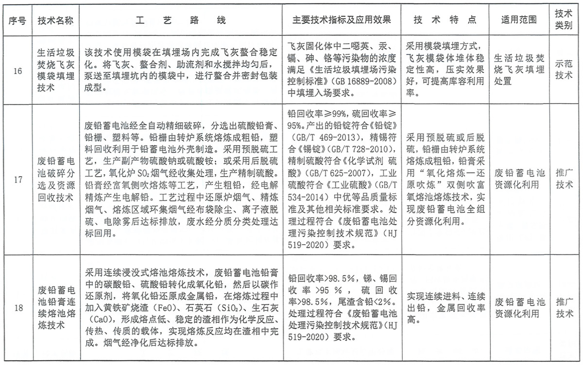
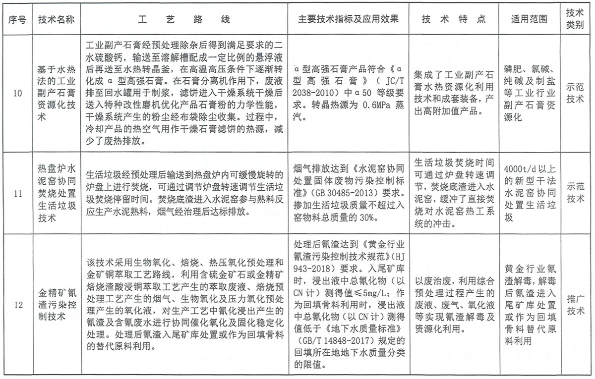
1

2

3

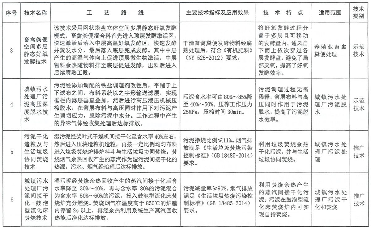
4

5

6

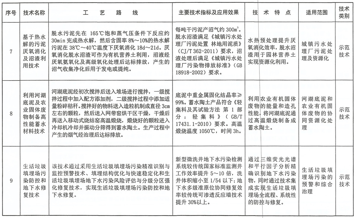
7

8

9

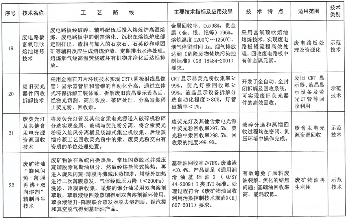
10

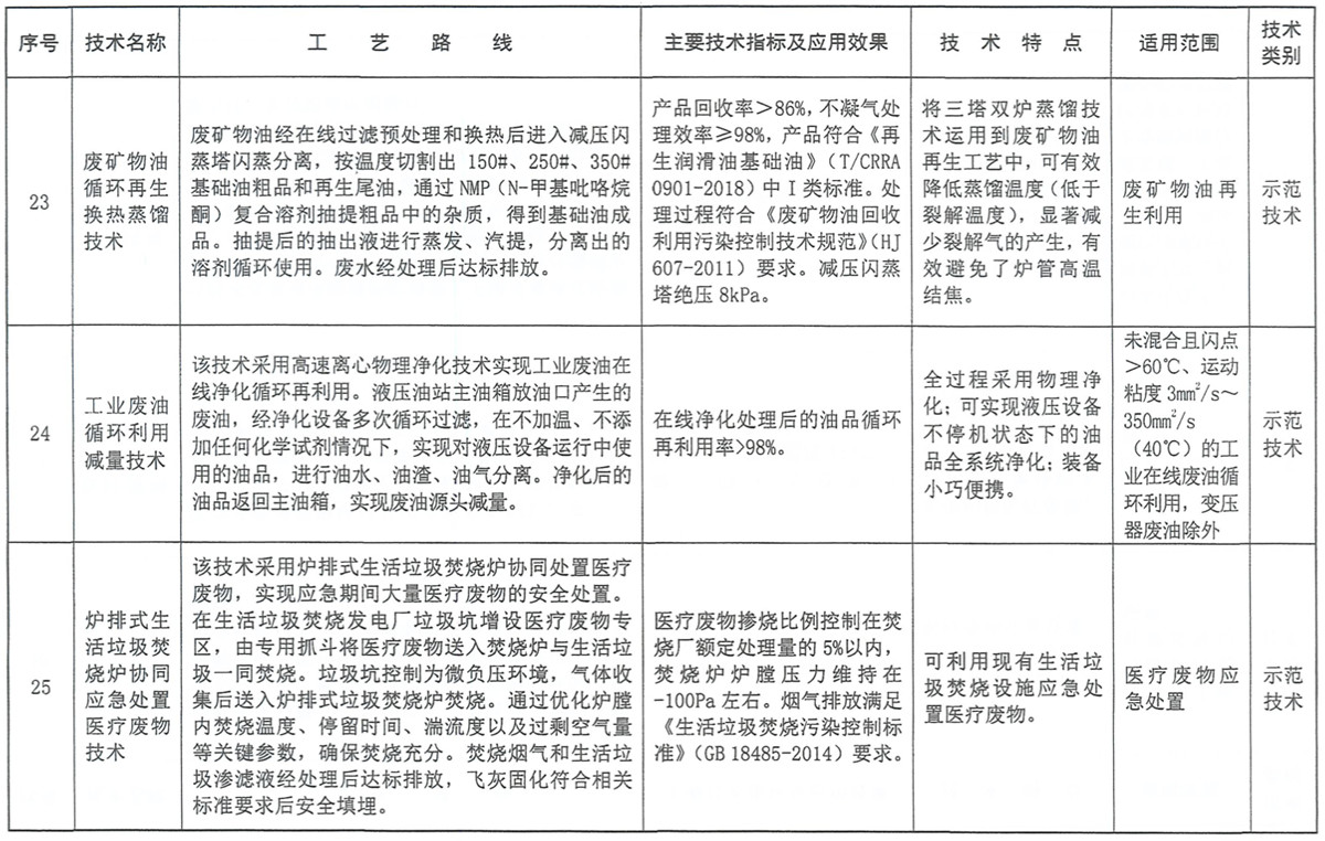
11

12

13


来源:中国循环经济