2020-07-20
各省、自治区、直辖市自然资源主管部门:
为做好绿色矿山遴选工作,统一评价指标标准,推进第三方评估工作规范化,依据《关于加快建设绿色矿山的实施意见》(国土资规〔2017〕4号)和《关于做好2020年度绿色矿山遴选工作的通知》(自然资办函〔2020〕839号),现印发《绿色矿山评价指标》和《绿色矿山遴选第三方评估工作要求》,请参照使用。
联系人及电话:孙永超 010-66558137
附件:1.绿色矿山建设评价指标
2.绿色矿山遴选第三方评估工作要求
矿产资源保护监督司
2020年6月1日







说 明
《绿色矿山建设评价指标》包含先决条件和评分表两部分。先决条件属于否决项,有一项达不到要求,则不能参与绿色矿山遴选工作,各省(区、市)可根据实际情况依法依规增加否决项。
一、计分办法
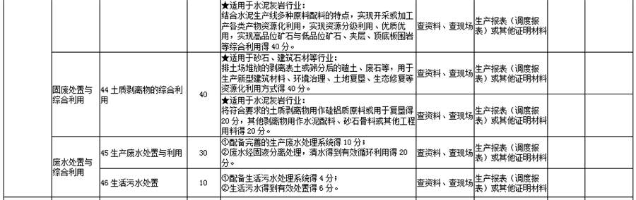
(一)评价指标评分表共100项,总分1000分,分别从矿区环境、资源开发方式、资源综合利用、节能减排、科技创新与智能矿山、企业管理与企业形象六个方面对绿色矿山建设水平进行评分。
(二)不涉及项处理。对于不涉及三级指标第33-36项矿山企业的得分计算,应依据《矿产资源综合勘查评价规范》(GB/T25283—2010)和矿山开发利用方案等,判定第33-36项是否属于不涉及项,并在评分表中明确说明。如果属于不涉及项,大类最后得分采用折合法计分。如某矿不涉及第33-36项,假如第37-42项的得分和为64分,则“三、资源综合利用”大类最后得分为“64/80*120=96分”。
二、达标说明
(一)总得分原则上不低于800分,各省(区、市)自然资源管理部门可在综合要求不降低前提下,根据各地实际情况适当调整具体“达标线”。
(二)一级指标得分(折合后得分)原则上不能低于该级指标总分值的75%。如,“矿区环境”一级指标评价总分值220分,该一级指标得分不得低于165分。
三、评分说明
(一)某一指标评分说明中属于扣分项,则扣完为止。某一指标评分说明里属于增分说明,增至该项指标总分为止。
(二)所有得分必须有依据并要保留证明材料,在“检查记录”栏里写明得到相关分值的原因,缺少支撑材料或证明材料不得分。如果需要填写内容较多,可以在评估报告中重点描述。
(三)对于集中建设的选矿加工等配套系统,应明确关联关系,可统一纳入评估考虑。
(四)对于调查问卷、现场考核、专家打分取平均值等评估方式需要在“检查记录”说明里进行详细描述。
(五)需要现场查看的内容,在“检查记录”里应写明哪些工作人员到什么现场看了什么内容(设备、设施、厂地、环境、现场等)。
来源:中国循环经济