2023-02-01


但是EOD项目实施情况来看,大多数政府都将着力点放在政策性金融机构的融资方面,没有对国家EOD政策体系有个深入的了解和研究,错失了很对政策机遇。本文梳理了部分政策文件,供大家参考。
生态环境部从2018年开始提出了EOD模式的倡议,截止到2022年,多部委陆续出台EOD相关政策,中央重视程度逐增。

其中值得注意的内容包括:
(一)《关于生态环境领域进—步深化“放改服”改革,推动经济高质量发展的指导意见》(2018.8)
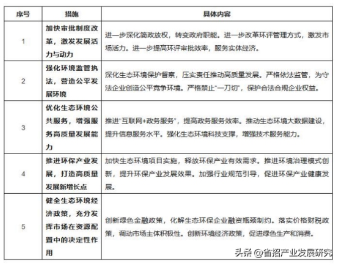
《意见》要求,坚持问题导向。强化生态环境政策措施对促进产业升级、优化营商环境的正向拉动作用;坚持改革引领。并提出了五个方面的具体措施:

(二)《关于推荐生态环境导向的开发模式试点项目的通知》
《通知》是第一批试点项目的产生依据。通知主要从试点要求、试点实施程序、政策支持、报送时间四个方面明确了生态环境导向的开发模式试点项目推荐的相关要求。同时给出了《生态环境导向的开发( EOD)模式试点实施方案 》编制大纲:在此指导下,第一批试点项目取得了不错的市场和行业反响。

《意见》坚持系统观念,用全生命周期理念理清了绿色低碳循环发展经济体系建设过程,提出要坚定不移贯彻新发展理念,全方位全过程推行绿色规划、绿色设计、绿色投资、绿色建设、绿色生产、绿色流通、绿色生活、绿色消费,明确了经济全链条绿色发展要求,推动绿色成为发展的底色,使发展建立在高效利用资源、严格保护生态环境、有效控制温室气体排放的基础上,统筹推进高质量发展和高水平保护,确保实现碳达峰碳中和目标,推动我国绿色发展迈上新台阶。

同时提到要加快农业绿色发展。鼓励发展生态种植、生态养殖,加强绿色食品、有机农产品认证和管理。发展生态循环农业,提高畜禽粪污资源化利用水平,推进农作物秸秆综合利用,加强农膜污染治理。强化耕地质量保护与提升,推进退化耕地综合治理。发展林业循环经济,实施森林生态标志产品建设工程。大力推进农业节水,推广高效节水技术。推行水产健康养殖。实施农药、兽用抗菌药使用减量和产地环境净化行动。依法加强养殖水域滩涂统一规划。完善相关水域禁渔管理制度。推进农业与旅游、教育、文化、健康等产业深度融合,加快一二三产业融合发展。
(四)《关于鼓励和支持社会资本参与的意见》〔2021〕40号文
《意见》主要从总体要求、参与机制、重点领域、支持政策、保障机制五个方面明确了相关要求。目的是充分发挥市场在资源配置中的决定性作用,更好发挥政府作用,聚焦重点领域,激发市场活力,推动生态保护修复高质量发展,增加优质生态产品供给,维护国家生态安全,构建生态文明体系,推动美丽中国建设。

1.明确了社会资本参与的内容、方式及程序。鼓励和支持社会资本参与生态保护修复项目投资、设计、修复、管护等全过程,明确社会资本通过自主投资、与政府合作、公益参与等模式参与生态保护修复,并明晰了参与程序,鼓励社会资本重点参与自然生态系统保护修复、农田生态系统保护修复、城镇生态系统保护修复、矿山生态保护修复、海洋生态保护修复,并探索发展生态产业等领域。通过这样为社会资本充分掌握信息、理性分析研判、公平公正公开参与生态保护修复提供了条件。
2.政策导向保证社会资本权益《意见》从规划管控、产权激励、资源利用、财税支持、金融扶持等方面。向社会资本参与生态保护修复释放出政策红利,通过生态保护修复与资源开发利用相衔接、资源有偿使用与产权制度安排相结合等政策措施,创新产权激励、释放关联权益,给予财税支持,发挥政府投入带动作用,拓宽投融资渠道,创新绿色金融产品,构建“谁修复、谁受益”的生态保护修复市场机制。从而保证社会资本投入的合法权益和相应收益。

①规划管控。明确社会资本可参与生态保护修复方案编制,在符合法律法规政策和规划约束条件的前提下,合理安排生态保护修复区域内各类空间用地的规模、结构、布局和时序。将生态保护修复及后续产业发展的空间需求纳入国土空间规划,允许碎片化零散耕地、园地、林地及其他农用地通过空间置换和优化布局进行整合,为修复区域内的用地布局优化提供了依据。
②产权激励。明确对集中连片修复达到一定规模和预期目标的主体,可以依法依规取得一定份额的自然资源资产使用权,从事相关产业开发;完成生态修复的社会主体,可以优先在完成修复的建设用地规模内获得自然资源开发权益,并从相关产权关联权益中获得合理回报。
③资源利用。明确依据方案及其工程设计,对于施工中产生的剩余土石料、淤泥淤沙等资源,可以进行综合利用,纳入成本管理或者通过政府组织交易获得回报。
④财税支持。重申享受同类财税政策。
⑤金融扶持。支持金融机构参与生态保护修复项目,拓宽投融资渠道,优化信贷评审方式,积极开发适合的金融产品,按市场化原则为项目提供中长期资金支持。推动绿色基金、绿色债券、绿色信贷、绿色保险等加大对生态保护修复的投资力度。

(五)财资环〔2021〕100号《重点生态保护修复治理资金管理办法》
《管理办法》的出台,将会对未来矿山生态修复起到积极的推动作用,也为未来参与矿山修复的企业带来了更大的机遇。政策主要包括以下内容:
1.治理资金采取项目法和因素法相结合的方式分配用于山水林田湖草沙冰一体化保护和修复工程的奖补资金采取项目法分配。工程总投资10亿-20亿元的项目奖补 5亿元;工程总投资20亿-50亿元的项目奖补10亿元;工程总投资50亿元以上的项目奖补20亿元。用于历史遗留废弃工矿土地整治的奖补资金采取项目法或因素法分配。采取项目法分配的,工程总投资5亿元以上的项目奖补3亿元。

2.治理资金支持范围主要包括以下方面:
(1)开展山水林田湖草沙冰一体化保护和修复工程。着眼于国家重点生态功能区、国家重大战略重点支撑区、生态问题突出区,坚持保护优先、自然恢复为主,对生态安全具有重要保障作用、生态受益范围较广的重点生态地区进行系统性、整体性修复,完善生态安全屏障体系,整体提升生态系统质量和稳定性。
(2)开展历史遗留废弃工矿土地整治。对生态安全具有重要保障作用、生态受益范围较广的重点生态地区开展历史遗留和责任人灭失的废弃工业土地和矿山废弃地整治,实施区域性土地整治示范,盘活存量建设用地,提升土地节约集约利用水平,修复人居环境。对不再符合法律、行政法规等有关规定,政策到期或调整,相关目标已经实现或实施成效差、绩效低下的支持事项,应当及时退出。
附:EOD项目申报入库及实施流程简析
2022年3月8日,生态环境部下发《关于印发《生态环保金融支持项目储备库入库指南(试行)的通知》(环办科财〔2022〕6号),该文的下发标志着“生态环保金融支持项目管理系统” 已上线并正式运行,同时继《关于推荐第二批生态环境导向的开发模式试点项目的通知》(环办科财函〔2021〕468号)以后,不再每年发文通知推荐一次试点项目,改为常态化的申报入库,即按照“成熟一个,申报一个”原则,由县级及以上生态环境部门通过该系统线上申报,省级生态环境部门论证评估同意后由线上提交生态环境部。
生态环境部此次出台该文件的目的是引导金融资金投向、实现供需有效结合,对改善生态环境质量、解决突出生态环境问题、推动减污降碳协同增效、促进经济社会发展全面绿色转型将起到重要作用。同时也是从项目融资角度积极引导金融资金投入环境治理项目,简单的说就是入库的EOD项目基本都能获得金融机构的融资支持。
一、EOD入库范围:
主要包括了:大气污染防治、水生态环境保护、重点海域综合治理、土壤污染防治、农业农村污染治理、固废处理处置及资源综合利用、生态保护修复、其他环境治理等。
二、EOD项目入库主要条件:
(一)总体要求入库项目的申报主体应为已建立现代企业制度、经营状况和信用状况良好的市场化企业,或县级(含)以上政府及其有关部门等;治理责任主体为企业的生态环境治理项目,单个项目融资需求原则上应超过5000万元;其他项目单个项目融资需求原则上应超过1亿元;
(二)应有明确的项目实施模式;EOD项目要参考《关于推荐第二批生态环境导向的开发模式试点项目的通知》(环办科财函〔2021]468号,以下简称《通知》)基本要求,确保生态环境治理与产业开发项目有效融合、收益反哺、一体化实施;
(三)EOD项目还需满足以下条件:
1、地市级及以上政府作为申报主体和实施主体的EOD项目,原则上投资总额不高于50亿元;区县级政府作为申报和实施主体的项目,原则上投资总额不高于30亿元。
2、项目边界清晰,生态环境治理与产业开发之间密切关联、充分融合,避免无关项目捆绑,组合实施的单体子项目数量不超过5个。
3、加强重大项目谋划,优化项目建设内容,要求实现项目整体收益与成本平衡,不以土地出让收益、税收、预期新增财政收入等返还补助作为项目收益来源;
4、EOD项目中生态环境治理内容需符合入库范围要求,且有明确的生态环境改善目标。产业开发要符合国家和地方产业政策、空间管控等各项要求,项目实施中严格落实招投标、政府采购、投融资、土地、资源开发、政府债务风险管控、资产处置等各项法规政策要求,依法依规推进项目规范实施。不以任何形式增加地方政府隐性债务。
三、EOD项目申报前期准备
(一) EOD项目包装和谋划
按照文件“确保生态环境治理与产业开发项目有效融合、收益反哺、一体化实施”的要求,首先要提前包装和谋划项目内容。
1、科学确立环境治理内容。主要有:废弃矿山修复、河道水系流域治理、全域土地综合整治、农村人居环境改善、固废治理等。一般结合当地的国土空间规划及环境规划。
2、合理谋划关联产业项目。需结合当地资源条件和资源禀赋和产业基础,还要实现和环境治理项目的融合发展。实践中比较常见的有生态农业、旅游、康养、科创、清洁能源等。
(二)相关申报资料的准备
1、编制项目可研报告,一般将环境治理项目、关联产业项目分开编制。
2、编制EOD项目入库实施方案,需严格按照生态环境部文件要求的内容编制。
(三)相关审批手续准备
1、确定实施主体,并履行相关授权手续。
2、完成项目备案申请及立项手续等。
四、申报流程
1、实施主体将拟入库EOD项目实施方案及可研报告、立项手续、承诺函等报至县级及以上生态环境部门,由其通过该系统线上申报至省级生态环境部门。
2、省级生态环境部门经组织专家论证评估,并出具项目论证评估意见后,由线上提交生态环境部。
3、生态环境部组织专家论证同意后准予进入“生态环保金融支持项目储备库”。
五、EOD项目入库后的实施流程
项目进入生态环保金融支持项目储备库后,即进入项目实施阶段,围绕项目落地的主要工作有:
1、确定项目实施模式,一般是采用与社会资本合作模式。
2、在能够实现项目整体收益与成本平衡的基础上,编制项目的投融资规划及资金平衡方案。
3、编制项目落地实施方案,确定项目的投融资架构、项目的交易结构、收益来源、回报机制、与社会资本的合作边界、项目土地、资源开发利用、社会资本采购等事项。
4、对接国开行等金融机构确定项目贷款相关事项。
5、对接社会资本,准备项目招标事宜等。