2022-07-05
Hillhouse Planet
01. 我国甲烷减排路径
根据《中国气候变化第二次两年更新报告》,2014年我国甲烷排放共计5357.1万吨,折合为11.3亿吨CO2e。
能源活动是第一大甲烷排放源,主要是煤矿开采产生的排放,在甲烷总排放的占比约为46.2%,其中逃逸排放占41.3%,燃料燃烧排放占4.9%;其次是农业活动的甲烷排放,在甲烷总排放的占比约41.5%,其中动物肠道发酵排放占18.4%,水稻种植排放占16.6%,畜禽粪便管理排放占5.9%,农业废弃物田间焚烧排放占0.6%;第三大甲烷排放源则是废弃物处理,占比约12.3%,其中固体废弃物处理排放占 7.2%,污水处理排放占5.1%。

展望我国甲烷未来的减排趋势,已有较多研究进行相关的测算。从整体排放量而言,根据清华大学气候变化与可持续发展研究院(2020)的测算,2015年我国的甲烷排放量约为12.2亿吨CO2e,预计在基准政策情景下2030年和2050年将分别达到13.9亿吨CO2e和12.0亿吨CO2e。
据该测算,未来通过控制和减少煤炭和油气生产过程中甲烷排放,推广回收利用和末端处理分解技术,改良水稻种植方式和牲畜饲养方式,改进废弃物管理和处置方式,而在2℃ 和1.5℃情景下,甲烷排放总量在2030年分别为11.8亿吨CO2e和7.9亿吨CO2e,相较于基准政策情景减排率为14.2%和43%。2050年分别有望进一步减排至8亿吨CO2e和5.2亿吨CO2e。

其他主要机构的测算结论也较为相似,如世界资源研究所(World Resources Institute,WRI)的研究认为,在现有政策目标下,2030年甲烷排放将达到峰值,2050年将较2030年减排8%,而如果政策加大减排政策力度,2030年较2020年约有9%-22%的减排潜力,2050年相较2030年进一步减排的空间在10%-30%。分行业展望,参考美国环保局(U.S. Environmental Protection Agency,US EPA)的测算,2030年全球各行业的减排成本预测如图10所示,从成本有效性的角度,全球共计有7%的排放能够以零成本实现减排,其中城市废弃物填埋和油气领域中预计各有19%和12%的甲烷排放能实现零成本减排,其次是水稻种植和煤矿开采领域,分别约有12%、10%的减排成本为零;而我国的情况有较大差别,能以零成本实现的减排总量占比远低于全球平均水平,仅有2%,其中油气领域中有11%的减排量能够实现零成本减排,其次是废弃物填埋领域,零成本减排的比例有6%。

对于我国而言,短期内煤炭开采、城市固体废弃物处理的甲烷减排和油气领域减少甲烷泄露将成为甲烷减排行动的重点,能够实现在短期内降低甲烷排放的目标;长期而言,甲烷减排在农业、污水处理等减排技术的探索将成为实现碳中和目标的重要途径。

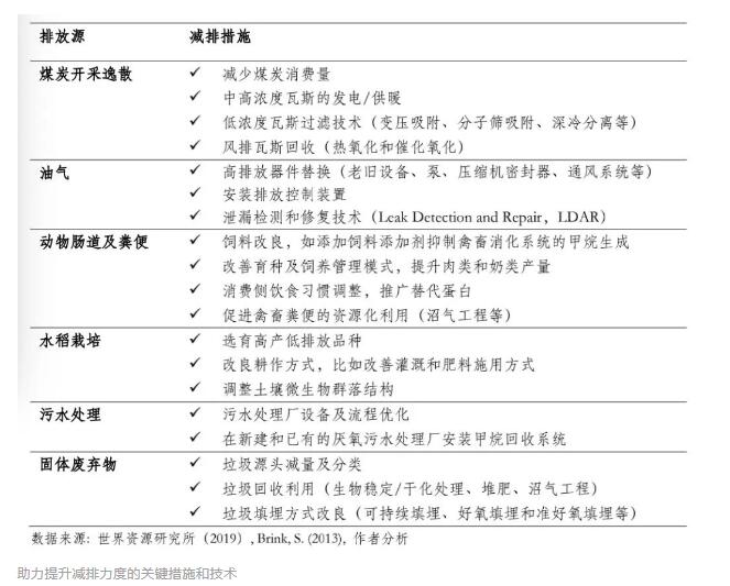
助力提升减排力度的关键措施和技术
02. 我国甲烷减排的挑战与机遇
我国甲烷减排面临总量大、难度高的挑战。一方面,我国甲烷排放量将随经济发展、城镇化和居民生活水平提高而增长;另一方面,由于成本有效和技术可行的减排技术有限,甲烷的深度减排难度较大。
根据PBL的最新统计,2019年我国甲烷排放占全球甲烷排放的比重约19%,伴随经济和人口变化,能源、农业和废弃物管理产生的甲烷排放呈增长并趋于稳定的趋势。根据清华大学的预测,基准政策情景下我国甲烷排放到2030年将达到13.9亿吨CO2e,到2050年则有12.0亿吨CO2e。
另一方面,甲烷排放来源复杂多样,涉及的行业差异较大,准确的甲烷排放数据是有效治理甲烷的重要前提,也是甲烷利用与减排政策制定和技术路径选择的基础。我国在甲烷相关基础研究仍有提升空间。除自下而上的统计测算以外,无人机和飞机监测、固定连续监测、卫星高精度监测等自上而下监测方法的使用,将提高甲烷监测的及时性,使更多的甲烷泄漏能够被及时发现和处置。目前,我国已发射多颗温室气体监测卫星,已初步具备监测甲烷等多种温室气体浓度分布的能力。但整体看,与发达国家在空间分辨率、测量精度及重访周期等指标上仍存在较大差距。
对生活垃圾分类管理以及对易腐有机垃圾的资源化利用的技术可以减少甲烷排放。首先应鼓励生活垃圾源头减量,从而避免和减少不必要生活垃圾的产生以及由此带来的甲烷排放。其次,我国垃圾管理领域的技术转型,以焚烧为代表的处理方式的大力发展,虽然对于塑料产生的温室气体排放仍需探讨,但对于避免甲烷排放有积极的意义;进而,在源头削减的基础上采取垃圾分类,通过将易腐垃圾有效分类和处理处置,也将减少最终需要进行填埋和焚烧的易腐有机垃圾,也可实现减少甲烷产生的减排效益;同时,分类出来的易腐垃圾可以运送到餐厨/厨余垃圾处理厂,通过厌氧发酵等技术转变为沼气。沼气提纯后的气体可以用于上网发电、提纯进入城市天然气管网或者做车用燃气等。而沼渣可以用于土地利用,沼液则回到污水处理厂进行处理。
自愿碳市场交易等市场化手段也有助于甲烷减排技术的开发和探索。2021年7月我国的全国碳交易市场启动运营,而暂停了5年国家核证自愿减排机制(CCER)也有望在2022年重新启动。CCER不仅可以用于强制性的全国碳排放交易市场,也可以用于自愿碳市场,CCER通过市场化的手段,提升林业碳汇、甲烷回收利用,以及太阳能、风能利用等温室气体减排项目的经济性。项目产生的减排量经核证后可作为碳减排产品进入市场交易,非控排的企业或个人能够通过购买CCER抵消自身碳排放,实现碳中和。

其中甲烷利用的项目中,农村户用沼气、煤层气/瓦斯利用、垃圾填埋气利用、工业废水和生活污水处理、养殖粪便处理/垃圾堆肥等项目有可能迎来开发机遇。
03. 甲烷减排行动展望和建议
1. 加快和扩大国际合作
甲烷控制的必要性已从全球科学共识走向政策共识,而国际合作在全球的甲烷减排行动中至关重要。
国际甲烷排放观测站(International Methane Emissions Observatory,IMEO)
数据的准确、透明和规范是各国进行甲烷减排行动的重要前提,而当前全球甲烷减排面临的最为迫切的问题是底数不够清晰,可用的甲烷排放数据主要基于排放因子的通用计算,这些计算的准确性有一定局限,因此,获取更广泛维度的甲烷排放数据有助于更准确地评估甲烷排放量。第26次缔约方大会(COP26)召开之际,联合国和欧盟宣布成立国际甲烷排放观测站站(International Methane Emissions Observatory,IMEO),负责监督各国政府承诺减少的温室气体甲烷的排放量,将率先在油气领域完善甲烷监测的数据基础,之后再延伸到农业和废弃物处理领域。包括使用来自卫星观测的数据、油气公司申报的数据等进行综合比对,并根据这一数据编制欧盟和国际甲烷供应指数(Methane-Supply Index, MSI),为燃料购买者提供决策参考。
OGMP黄金标准
欧盟与联合国推出OGMP 2.0作为油气领域新的黄金标准报告框架,致力于提高石油和天然气部门甲烷排放报告的准确性和透明度,目前已有70家公司将报告其产业上下游价值链中所有来源的甲烷排放量,占世界石油和天然气产量的50%。虽然OGMP目前仅是一项自愿倡议,且仅涵盖上游公司(所有欧洲大型企业都是参与者),但其正在扩展到包括能源价值链的所有环节。
全球甲烷倡议(Global Methane Initiative, GMI)
美国环保署在2004年发起了一项全球范围内自愿、非约束性的国际合作框架——“全球甲烷倡议”(Global Methane Initiative,GMI),旨在推动具有经济性的甲烷减排技术以及甲烷作为清洁能源在沼气、煤矿及油气系统中的回收利用。已有我国在内的45个国家加入该倡议,占全球甲烷排放量的约70%。
近年来,随着我国“3060”目标的提出,对气候变化问题的重视程度提升,对甲烷排放的关注度逐渐从安全隐患和资源利用的视角转为温室气体的控排,相关政策措施加速推进。
2021年9月,中共中央、国务院印发的《关于完整准确全面贯彻新发展理念做好碳达峰碳中和工作的意见》明确提到“加强甲烷等非二氧化碳温室气体管控”;2021年11月,《中美关于在21世纪20年代强化气候行动的格拉斯哥联合宣言》中提到:中方计划在其近期通报的国家自主贡献之外,制定一份全面、有力度的甲烷国家行动计划,争取在21世纪20年代取得控制和减少甲烷排放的显著效果。
3. 强化金融支持甲烷减排行动的力度
无论是甲烷减排措施的推广还是减排技术的研发都离不开资金的支持。引导金融机构来为不同行业的甲烷减排项目和技术提供多元化的金融产品,将可以进一步助力中国的甲烷减排行动。
发改委已经发布的《绿色产业指导目录(2019版)》中将煤层气(煤矿瓦斯)抽采利用、绿色畜牧业、城镇污水处理厂污泥处置综合利用等都列为了绿色产业。《绿色债券支持项目目录(2021年版)》也把在能源供应、农业和废弃物处理行业中的提供甲烷减排的项目纳入进来。
此外,由于不同甲烷减排项目的技术成熟度和商业化程度不同,应针对不同类型的减排项目和技术提供具有差异化的金融产品,例如绿色信贷、绿色债券、绿色基金以及对其他创新性绿色金融产品的探索,拓宽甲烷减排项目获得绿色资金的渠道,将可以加速甲烷减排的步伐。
甲烷减排是一个系统工程,且有助于建设循环经济,具有多重社会效益;不断完善甲烷减排政策体系,提早做出制度安排和投资行动,对我国实现碳中和目标至关重要。